Click here to close Hello! We notice that you are using Internet Explorer, which is not supported by Xenbase and may cause the site to display incorrectly. We suggest using a current version of Chrome, FireFox, or Safari.
Summary Literature (1)
Literature for DOID 0110008: achromatopsia 3


Xenbase Articles :
( Denotes literature images)
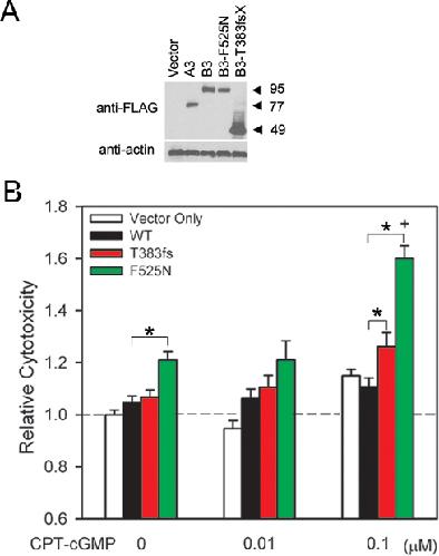
Disease-associated mutations in CNGB3 promote cytotoxicity in photoreceptor-derived cells., Liu C,Sherpa T,Varnum MD, Mol Vis. June 11, 2013; 19:1090-0535.