|
Literature for DOID 0081099: neurodevelopmental disorder with brain abnormalities, poor growth, and dysmorphic facies
Xenbase Articles
(
|
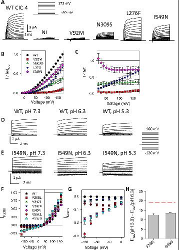
Functional and clinical studies reveal pathophysiological complexity of CLCN4-related neurodevelopmental condition.,
Palmer EE,Pusch M,Picollo A,Forwood C,Nguyen MH,Suckow V,Gibbons J,Hoff A,Sigfrid L,Megarbane A,Nizon M,Cogné B,Beneteau C,Alkuraya FS,Chedrawi A,Hashem MO,Stamberger H,Weckhuysen S,Vanlander A,Ceulemans B,Rajagopalan S,Nunn K,Arpin S,Raynaud M,Motter CS,Ward-Melver C,Janssens K,Meuwissen M,Beysen D,Dikow N,Grimmel M,Haack TB,Clement E,McTague A,Hunt D,Townshend S,Ward M,Richards LJ,Simons C,Costain G,Dupuis L,Mendoza-Londono R,Dudding-Byth T,Boyle J,Saunders C,Fleming E,El Chehadeh S,Spitz MA,Piton A,Gerard B,Abi Warde MT,Rea G,McKenna C,Douzgou S,Banka S,Akman C,Bain JM,Sands TT,Wilson GN,Silvertooth EJ,Miller L,Lederer D,Sachdev R,Macintosh R,Monestier O,Karadurmus D,Collins F,Carter M,Rohena L,Willemsen MH,Ockeloen CW,Pfundt R,Kroft SD,Field M,Laranjeira FER,Fortuna AM,Soares AR,Michaud V,Naudion S,Golla S,Weaver DD,Bird LM,Friedman J,Clowes V,Joss S,Pölsler L,Campeau PM,Blazo M,Bijlsma EK,Rosenfeld JA,Beetz C,Powis Z,McWalter K,Brandt T,Torti E,Mathot M,Mohammad SS,Armstrong R,Kalscheuer VM,
Mol Psychiatry. February 16, 2022; 28(2):1476-5578.
|
