|
Literature for DOID 0081072: craniofacial dysmorphism, skeletal anomalies, and mental retardation syndrome
Xenbase Articles
(
|
Bi-allelic ACBD6 variants lead to a neurodevelopmental syndrome with progressive and complex movement disorders.,
Kaiyrzhanov R,Rad A,Lin SJ,Bertoli-Avella A,Kallemeijn WW,Godwin A,Zaki MS,Huang K,Lau T,Petree C,Efthymiou S,Karimiani EG,Hempel M,Normand EA,Rudnik-Schöneborn S,Schatz UA,Baggelaar MP,Ilyas M,Sultan T,Alvi JR,Ganieva M,Fowler B,Aanicai R,Tayfun GA,Al Saman A,Alswaid A,Amiri N,Asilova N,Shotelersuk V,Yeetong P,Azam M,Babaei M,Monajemi GB,Mohammadi P,Samie S,Banu SH,Pinto Basto J,Kortüm F,Bauer M,Bauer P,Beetz C,Garshasbi M,Issa AH,Eyaid W,Ahmed H,Hashemi N,Hassanpour K,Herman I,Ibrohimov S,Abdul-Majeed BA,Imdad M,Isrofilov M,Kaiyal Q,Khan S,Kirmse B,Koster J,Lourenço CM,Mitani T,Moldovan O,Murphy D,Najafi M,Pehlivan D,Rocha ME,Salpietro V,Schmidts M,Shalata A,Mahroum M,Talbeya JK,Taylor RW,Vazquez D,Vetro A,Waterham HR,Zaman M,Schrader TA,Chung WK,Guerrini R,Lupski JR,Gleeson J,Suri M,Jamshidi Y,Bhatia KP,Vona B,Schrader M,Severino M,Guille M,Tate EW,Varshney GK,Houlden H,Maroofian R,
Brain. April 4, 2024; 147(4):1460-2156.
|
|
The Xenopus model as a tool for investigating craniofacial developmental disorders.,
Kong Q,Peng H,Zhao Q,Jiang H,Zhu X,
Front Med (Lausanne). September 8, 2025; 12:2296-858X.
|
|
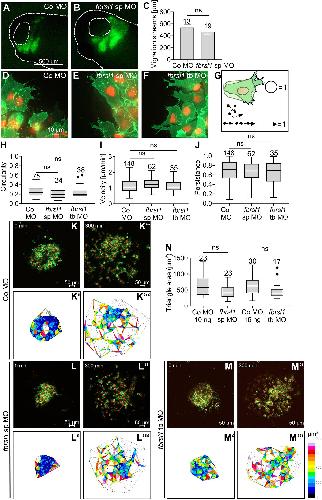
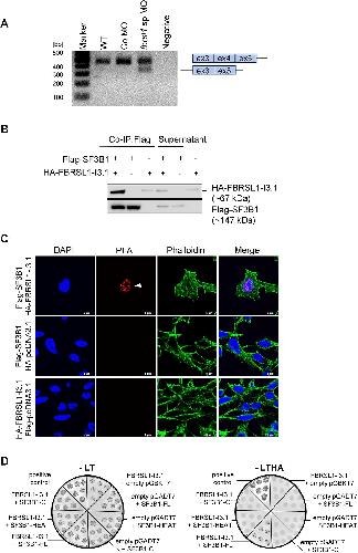
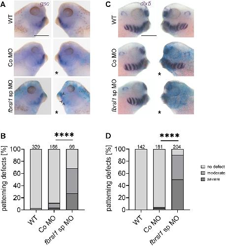
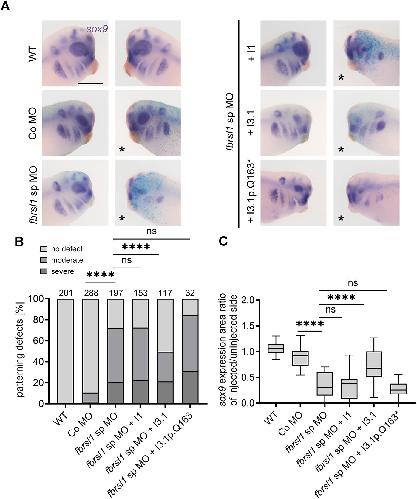
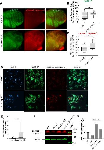
Fbrsl1 is required for cranial neural crest development and reflects a conserved function of the human disease-associated protein.,
Gerstner S,Berger-Santangelo H,Kastens G,Scholtes T,Wäschenbach S,Pauli S,Borchers A,
Dis Model Mech. November 1, 2025; 18(11):1754-8411.
|
