Click here to close Hello! We notice that you are using Internet Explorer, which is not supported by Xenbase and may cause the site to display incorrectly. We suggest using a current version of Chrome, FireFox, or Safari.
Summary Literature (19)
Literature for DOID 0080074: neural tube defect


Xenbase Articles :
( Denotes literature images)
Mouse Zic5 deficiency results in neural tube defects and hypoplasia of cephalic neural crest derivatives., Inoue T,Hatayama M,Tohmonda T,Itohara S,Aruga J,Mikoshiba K, Dev Biol. June 1, 2004; 270(1):1095-564X.
The role of ZIC3 in vertebrate development., Herman GE,El-Hodiri HM, Cytogenet Genome Res. January 1, 2002; 99(1-4):1424-859X.
Genetic and physical interaction between the NPHP5 and NPHP6 gene products., Schäfer T,Pütz M,Lienkamp S,Ganner A,Bergbreiter A,Ramachandran H,Gieloff V,Gerner M,Mattonet C,Czarnecki PG,Sayer JA,Otto EA,Hildebrandt F,Kramer-Zucker A,Walz G, Hum Mol Genet. December 1, 2008; 17(23):1460-2083.
PCP and septins compartmentalize cortical actomyosin to direct collective cell movement., Shindo A,Wallingford JB, Science. February 7, 2014; 343(6171):1095-9203.
Identifying Regulators of Morphogenesis Common to Vertebrate Neural Tube Closure and Caenorhabditis elegans Gastrulation., Sullivan-Brown JL,Tandon P,Bird KE,Dickinson DJ,Tintori SC,Heppert JK,Meserve JH,Trogden KP,Orlowski SK,Conlon FL,Goldstein B, Genetics. January 1, 2016; 202(1):1943-2631.
Folate-dependent methylation of septins governs ciliogenesis during neural tube closure., Toriyama M,Toriyama M,Wallingford JB,Finnell RH, FASEB J. August 1, 2017; 31(8):1530-6860.
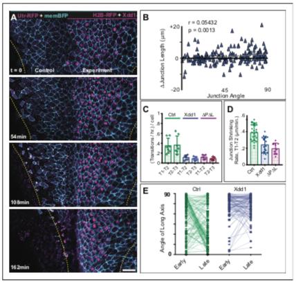
Spatial and temporal analysis of PCP protein dynamics during neural tube closure., Butler MT,Wallingford JB, Elife. August 6, 2018; 7:2050-084X.
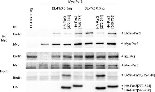
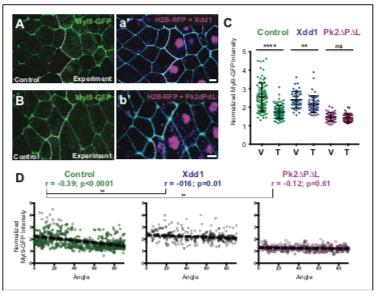
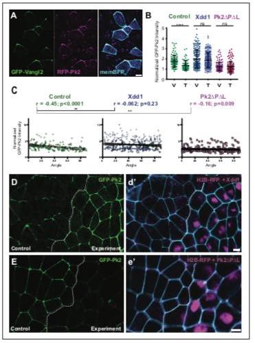
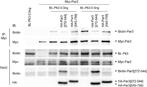
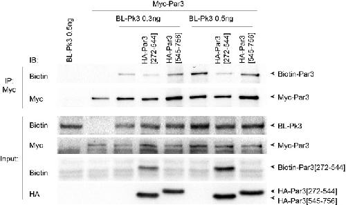
Par3 interacts with Prickle3 to generate apical PCP complexes in the vertebrate neural plate., Chuykin I,Ossipova O,Sokol SY, Elife. September 26, 2018; 7:2050-084X.
TRPM6 and TRPM7: Novel players in cell intercalation during vertebrate embryonic development., Runnels LW,Komiya Y, Dev Dyn. August 26, 2020; 249(8):1058-8388.
Altered Glutaminase 1 Activity During Neurulation and Its Potential Implications in Neural Tube Defects., Benavides-Rivas C,Tovar LM,Zúñiga N,Pinto-Borguero I,Retamal C,Yévenes GE,Moraga-Cid G,Fuentealba J,Guzmán L,Coddou C,Bascuñán-Godoy L,Castro PA, Front Pharmacol. January 1, 2020; 11:1663-9812.
Xenopus leads the way: Frogs as a pioneering model to understand the human brain., Exner CRT,Willsey HR, Genesis. February 1, 2021; 59(1-2):1526-968X.
Global analysis of cell behavior and protein dynamics reveals region-specific roles for Shroom3 and N-cadherin during neural tube closure., Baldwin AT,Kim JH,Seo H,Wallingford JB, Elife. March 4, 2022; 11:2050-084X.
Cilia-localized GID/CTLH ubiquitin ligase complex regulates protein homeostasis of sonic hedgehog signaling components., Hantel F,Liu H,Fechtner L,Neuhaus H,Ding J,Arlt D,Walentek P,Villavicencio-Lorini P,Gerhardt C,Hollemann T,Pfirrmann T, J Cell Sci. May 1, 2022; 135(9):1477-9137.
Alcohol induces neural tube defects by reducing retinoic acid signaling and promoting neural plate expansion., Edri T,Cohen D,Shabtai Y,Fainsod A, Front Cell Dev Biol. January 1, 2023; 11:2296-634X.
Noncanonical function of folate through folate receptor 1 during neural tube formation., Balashova OA,Panoutsopoulos AA,Visina O,Selhub J,Knoepfler PS,Borodinsky LN, Nat Commun. February 22, 2024; 15(1):2041-1723.
A vertebrate Vangl2 translational variant required for planar cell polarity., Walton A,Thomé V,Revinski D,Marchetto S,Puvirajesinghe TM,Audebert S,Camoin L,Bailly E,Kodjabachian L,Borg JP, J Biol Chem. April 1, 2024; 300(4):1083-351X.
Formin Binding Protein 1 (FNBP1) regulates non-canonical Wnt signaling and vertebrate gastrulation., Zeni C,Komiya Y,Habas R, Dev Biol. November 28, 2024; 515:1095-564X.
Reversion induced LIM domain protein (RIL) is a Daam1-interacting protein and regulator of the actin cytoskeleton during non-canonical Wnt signaling., Mezzacappa C,Komiya Y,Habas R, Dev Biol. November 3, 2024; 515:1095-564X.
Differential cellular stiffness across tissues that contribute to Xenopus neural tube closure., Suzuki M,Yasue N,Ueno N, Dev Growth Differ. June 26, 2024; 66(5):1440-169X.