|
Literature for DOID 0070536: neurodevelopmental disorder with hypotonia, language delay, and skeletal defects with or without seizures
Xenbase Articles
(
|
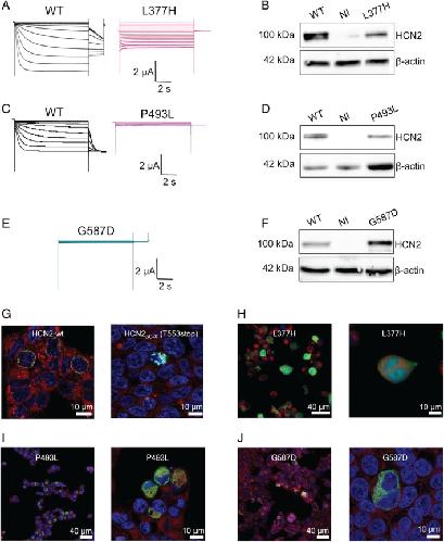
HCN2-Associated Neurodevelopmental Disorders: Data from Patients and Xenopus Cell Models.,
Houdayer C,Phillips AM,Chabbert M,Bourreau J,Maroofian R,Houlden H,Richards K,Saadi NW,Dad'ová E,Van Bogaert P,Rupin M,Keren B,Charles P,Smol T,Riquet A,Pais L,O'Donnell-Luria A,VanNoy GE,Bayat A,Møller RS,Olofsson K,Jamra RA,Syrbe S,Dasouki M,Seaver LH,Sullivan JA,Shashi V,Alkuraya FS,Poss AF,Spence JE,Schnur RE,Forster IC,Mckenzie CE,Simons C,Wang M,Snell P,Kothur K,Buckley M,Roscioli T,Elserafy N,Dauriat B,Procaccio V,Henrion D,Lenaers G,Colin E,Verbeek NE,Van Gassen KL,Legendre C,Bonneau D,Reid CA,Howell KB,Ziegler A,Legros C,
Ann Neurol. September 5, 2025; 98(3):1531-8249.
|
