|
Literature for DOID 0060473: Kabuki syndrome
Xenbase Articles
(
|
Loss of function of Kmt2d, a gene mutated in Kabuki syndrome, affects heart development in Xenopus laevis.,
Schwenty-Lara J,Nürnberger A,Borchers A,
Dev Dyn. June 1, 2019; 248(6):1058-8388.
|
|
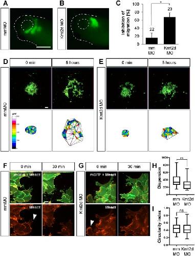
The histone methyltransferase KMT2D, mutated in Kabuki syndrome patients, is required for neural crest cell formation and migration.,
Schwenty-Lara J,Nehl D,Borchers A,
Hum Mol Genet. January 15, 2020; 29(2):1460-2083.
|
| Role of epigenetics and miRNAs in orofacial clefts., Garland MA,Sun B,Zhang S,Reynolds K,Ji Y,Zhou CJ, Birth Defects Res. November 1, 2020; 112(19):2472-1727. |
|
Using Xenopus to analyze neurocristopathies like Kabuki syndrome.,
Schwenty-Lara J,Pauli S,Borchers A,
Genesis. February 1, 2021; 59(1-2):1526-968X.
|
