|
Literature for DOID 0060224: atrial fibrillation
Xenbase Articles
(
| Cardiac expression and atrial fibrillation-associated remodeling of K₂p2.1 (TREK-1) K⁺ channels in a porcine model., Schmidt C,Wiedmann F,Tristram F,Anand P,Wenzel W,Lugenbiel P,Schweizer PA,Katus HA,Thomas D, Life Sci. March 3, 2014; 97(2):0024-3205. |
| Cloning, functional characterization, and remodeling of K2P3.1 (TASK-1) potassium channels in a porcine model of atrial fibrillation and heart failure., Schmidt C,Wiedmann F,Langer C,Tristram F,Anand P,Wenzel W,Lugenbiel P,Schweizer PA,Katus HA,Thomas D, Heart Rhythm. October 1, 2014; 11(10):1547-5271. |
| TASK-1 and TASK-3 may form heterodimers in human atrial cardiomyocytes., Rinné S,Kiper AK,Schlichthörl G,Dittmann S,Netter MF,Limberg SH,Silbernagel N,Zuzarte M,Moosdorf R,Wulf H,Schulze-Bahr E,Rolfes C,Decher N, J Mol Cell Cardiol. April 1, 2015; 81:1095-8584. |
| Atrial fibrillation and heart failure-associated remodeling of two-pore-domain potassium (K2P) channels in murine disease models: focus on TASK-1., Wiedmann F,Schulte JS,Gomes B,Zafeiriou MP,Ratte A,Rathjens F,Fehrmann E,Scholz B,Voigt N,Müller FU,Thomas D,Katus HA,Schmidt C, Basic Res Cardiol. June 7, 2018; 113(4):1435-1803. |
|
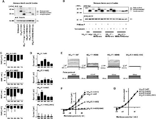
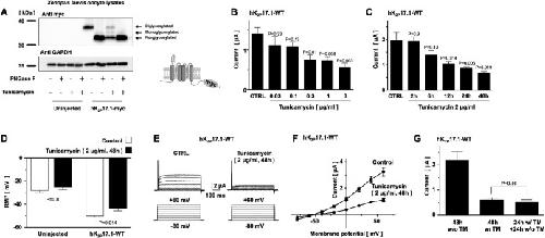
N-glycosylation-dependent regulation of hK2P17.1 currents.,
Wiedmann F,Schlund D,Voigt N,Ratte A,Kraft M,Katus HA,Schmidt C,
Mol Biol Cell. June 1, 2019; 30(12):1939-4586.
|
|
Conservation and divergence of protein pathways in the vertebrate heart.,
Federspiel JD,Tandon P,Wilczewski CM,Wasson L,Herring LE,Venkatesh SS,Cristea IM,Conlon FL,
PLoS Biol. September 1, 2019; 17(9):1545-7885.
|
|
Antiarrhythmic Properties of Ranolazine: Inhibition of Atrial Fibrillation Associated TASK-1 Potassium Channels.,
Ratte A,Wiedmann F,Kraft M,Katus HA,Schmidt C,
Front Pharmacol. July 3, 2019; 10:1663-9812.
|
| Electrophysiological effects of non-vitamin K antagonist oral anticoagulants on atrial repolarizing potassium channels., Wiedmann F,Schlund D,Kraft M,Nietfeld J,Katus HA,Schmidt C,Thomas D, Europace. September 1, 2020; 22(9):1532-2092. |
| Mechanosensitive TREK-1 two-pore-domain potassium (K2P) channels in the cardiovascular system., Wiedmann F,Rinné S,Donner B,Decher N,Katus HA,Schmidt C, Prog Biophys Mol Biol. January 1, 2021; 159:1873-1732. |
|
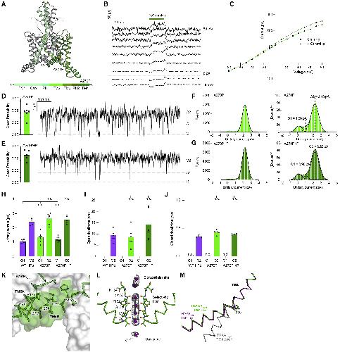
Physical basis for distinct basal and mechanically gated activity of the human K+ channel TRAAK.,
Rietmeijer RA,Sorum B,Li B,Brohawn SG,
Neuron. September 15, 2021; 109(18):0896-6273.
|
|
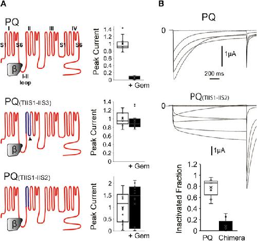
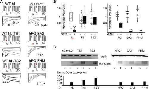
Inactivation influences the extent of inhibition of voltage-gated Ca+2 channels by Gem-implications for channelopathies.,
Allam S,Levenson-Palmer R,Chia Chang Z,Kaur S,Cernuda B,Raman A,Booth A,Dobbins S,Suppa G,Yang J,Buraei Z,
Front Physiol. January 1, 2023; 14:1664-042X.
|
|
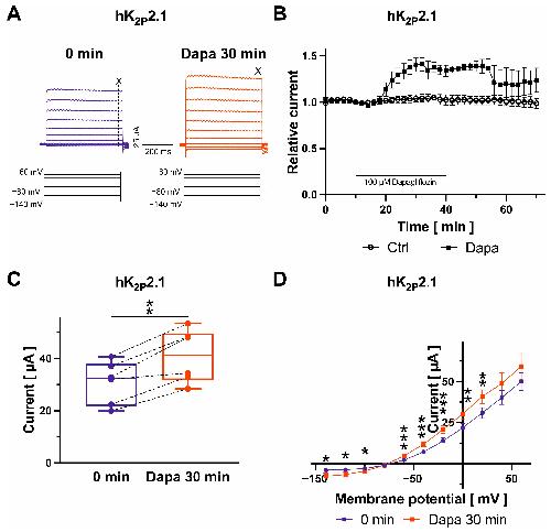
Electrophysiological Effects of the Sodium-Glucose Co-Transporter-2 (SGLT2) Inhibitor Dapagliflozin on Human Cardiac Potassium Channels.,
Müller ME,Petersenn F,Hackbarth J,Pfeiffer J,Gampp H,Frey N,Lugenbiel P,Thomas D,Rahm AK,
Int J Mol Sci. May 23, 2024; 25(11):1422-0067.
|
