|
Literature for DOID 0050632: oculocutaneous albinism
Xenbase Articles
(
|
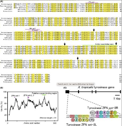
Generation of albino Xenopus tropicalis using zinc-finger nucleases.,
Nakajima K,Nakajima T,Takase M,Yaoita Y,
Dev Growth Differ. December 1, 2012; 54(9):1440-169X.
|
|
High efficiency TALENs enable F0 functional analysis by targeted gene disruption in Xenopus laevis embryos.,
Suzuki KT,Isoyama Y,Kashiwagi K,Sakuma T,Ochiai H,Sakamoto N,Furuno N,Kashiwagi A,Yamamoto T,
Biol Open. May 15, 2013; 2(5):2046-6390.
|
|
CRISPR/Cas9: An inexpensive, efficient loss of function tool to screen human disease genes in Xenopus.,
Bhattacharya D,Marfo CA,Li D,Lane M,Khokha MK,
Dev Biol. December 15, 2015; 408(2):1095-564X.
|
|
Xenopus as a model system for studying pigmentation and pigmentary disorders.,
El Mir J,Nasrallah A,Thézé N,Cario M,Fayyad-Kazan H,Thiébaud P,Rezvani HR,
Pigment Cell Melanoma Res. January 7, 2024; 38(1):1755-148X.
|
