|
XB-GRNA-29231038
| Genomic Target | laevis.L | laevis.S | |||||
| Identities | 20/20 | 20/20 | |||||
genome
gRNA
|
5' TAGCTTTCCGCAAACGATCC 3' |||||||||||||||||||| 3' ATCGAAAGGCGTTTGCTAGG 5' |
5' TAGCTTTCCGCAAACGATCC 3' |||||||||||||||||||| 3' ATCGAAAGGCGTTTGCTAGG 5' |
|||||
| Genomic Alignments |
Position | Identity | Strand | Target | Genomic Target | ||
| laevis 10.1 | Chr2L:120338603..120338622 | 20/20 | Sense | target | grk1.L | ||
| Chr2S:106508766..106508785 | 20/20 | Sense | target | grk1.S | |||
| Publications | |||||||
| ???morpholino.displaySummary.papersFirst??? |
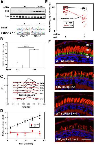
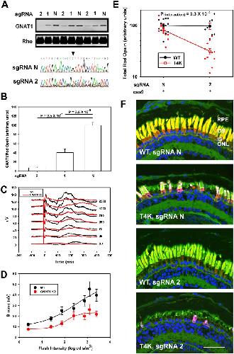
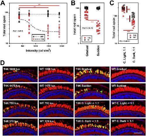
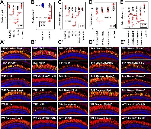
Synchronized photoactivation of T4K rhodopsin causes a chromophore-dependent retinal degeneration that is moderated by interaction with phototransduction cascade components., J Neurosci 2024 |
||||||
| ???morpholino.displaySummary.papersRecent??? | |||||||
| ???morpholino.displaySummary.papersAll??? | |||||||
