|
XB-MORPHOLINO-29212937
Morpholino Name:
fbrsl1 MO2
Synonyms:
Target mRNA: fbrsl1
Morpholino Type: translation blocking morpholino
Sequence: 5' GGTTGTTTGGTTTTAATATCCATCT 3'
Source: Gene Tools LLC
Synonyms:
Target mRNA: fbrsl1
Morpholino Type: translation blocking morpholino
Sequence: 5' GGTTGTTTGGTTTTAATATCCATCT 3'
Source: Gene Tools LLC
| Target mRNA | laevis.L | ||||||
| Identities | 25/25 | ||||||
genome
MO
|
5' AGATGGATATTAAAACCAAACAACC 3' ||||||||||||||||||||||||| 3' TCTACCTATAATTTTGGTTTGTTGG 5' |
||||||
| Genomic Alignments |
Position | Identity | Strand | Target | Target mRNA | ||
| laevis 10.1 | Chr1L:169237267..169237291 | 25/25 | Antisense | target | fbrsl1.L | ||
| Chr3L:14398131..14398155 | 21/25 | Antisense | off-target | wnk1.L | |||
| Chr3L:109899507..109899531 | 21/25 | Sense | off-target | fgf7.L | |||
| Chr3L:109899507..109899531 | 21/25 | Antisense | off-target | fam227b.L | |||
| Chr9_10S:44215204..44215228 | 21/25 | Antisense | off-target | LOC121399046 | |||
| Chr4S:14743877..14743901 | 21/25 | Antisense | off-target | LOC108715248 | |||
| Chr3S:59918173..59918197 | 22/25 | unknown | |||||
| Chr6L:93601022..93601046 | 21/25 | unknown | tropicalis 10.0 | Chr8:131123118..131123142 | 21/25 | Sense | off-target | LOC116407248 |
| Chr4:74895029..74895053 | 21/25 | unknown | |||||
| Chr7:113293873..113293897 | 21/25 | unknown | |||||
| Publications | |||||||
| ???morpholino.displaySummary.papersFirst??? |
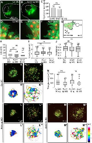
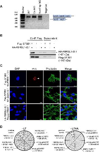
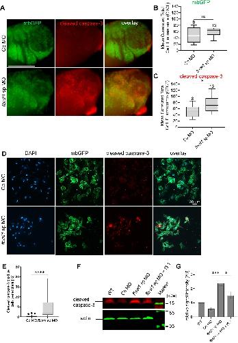
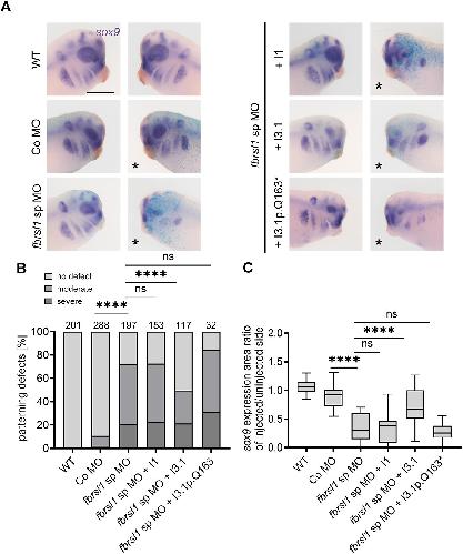
Fbrsl1 is required for heart development in Xenopus laevis and de novo variants in FBRSL1 can cause human heart defects., Dis Model Mech 2024 |
||||||
| ???morpholino.displaySummary.papersRecent??? |
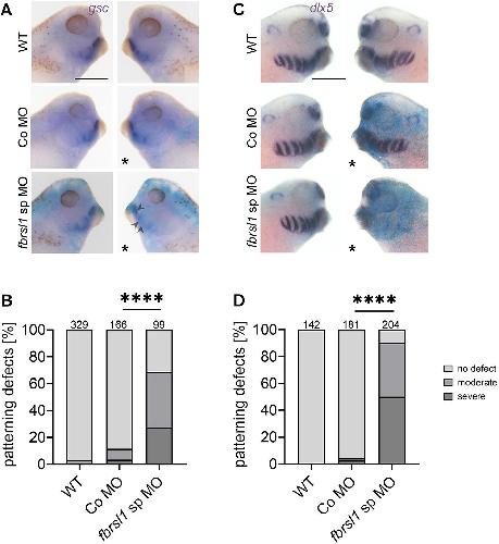
Fbrsl1 is required for cranial neural crest development and reflects a conserved function of the human disease-associated protein., Dis Model Mech 2025 |
||||||
| ???morpholino.displaySummary.papersAll??? | |||||||
