|
XB-MORPHOLINO-29208970
Morpholino Name:
hdac3 MO1
Synonyms: HDAC3.S morpholino
Target mRNA: hdac3
Morpholino Type: translation blocking morpholino
Sequence: 5' TCTTTGCCATTTCGCTGCCACAGAC 3'
Source: Gene Tools LLC
Synonyms: HDAC3.S morpholino
Target mRNA: hdac3
Morpholino Type: translation blocking morpholino
Sequence: 5' TCTTTGCCATTTCGCTGCCACAGAC 3'
Source: Gene Tools LLC
| Target mRNA | laevis.S | ||||||
| Identities | 25/25 | ||||||
genome
MO
|
5' GTCTGTGGCAGCGAAATGGCAAAGA 3' ||||||||||||||||||||||||| 3' CAGACACCGTCGCTTTACCGTTTCT 5' |
||||||
| Genomic Alignments |
Position | Identity | Strand | Target | Target mRNA | ||
| laevis 10.1 | Chr3S:119483240..119483264 | 25/25 | Antisense | target | hdac3.S | ||
| Chr3S:895741..895765 | 21/25 | Antisense | off-target | sox5.S | |||
| Chr6S:117474015..117474039 | 21/25 | Antisense | off-target | ncald.S | |||
| Publications | |||||||
| ???morpholino.displaySummary.papersFirst??? |
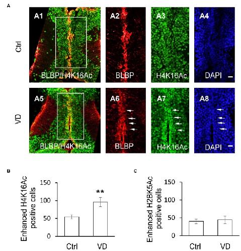
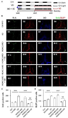
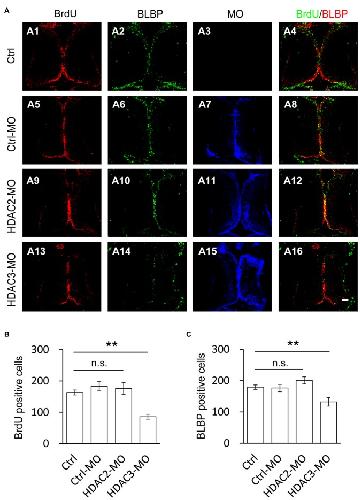
HDAC3 But not HDAC2 Mediates Visual Experience-Dependent Radial Glia Proliferation in the Developing Xenopus Tectum., Front Cell Neurosci 2016 |
||||||
| ???morpholino.displaySummary.papersRecent??? |
BAP1 regulates epigenetic switch from pluripotency to differentiation in developmental lineages giving rise to BAP1-mutant cancers., Sci Adv 2019 |
||||||
| ???morpholino.displaySummary.papersAll??? | |||||||
