|
XB-MORPHOLINO-25900595
Morpholino Name:
cav1 MO3
Synonyms: Cav1L Spl-MO
Target mRNA: cav1
Morpholino Type: splice blocking morpholino (E2-I2)
Sequence: 5' CAGCGCCCAGATCATACAGCCTTAC 3'
Source: Gene Tools LLC
Synonyms: Cav1L Spl-MO
Target mRNA: cav1
Morpholino Type: splice blocking morpholino (E2-I2)
Sequence: 5' CAGCGCCCAGATCATACAGCCTTAC 3'
Source: Gene Tools LLC
| Target mRNA | laevis.L | ||||||
| Identities | 25/25 | ||||||
genome
MO
|
5' GTAAGGCTGTATGATCTGGGCGCTG 3' ||||||||||||||||||||||||| 3' CATTCCGACATACTAGACCCGCGAC 5' |
||||||
| Genomic Alignments |
Position | Identity | Strand | Target | Target mRNA | ||
| laevis 10.1 | Chr3L:74726499..74726523 | 25/25 | Antisense | target | cav1.L | ||
| Publications | |||||||
| ???morpholino.displaySummary.papersFirst??? |
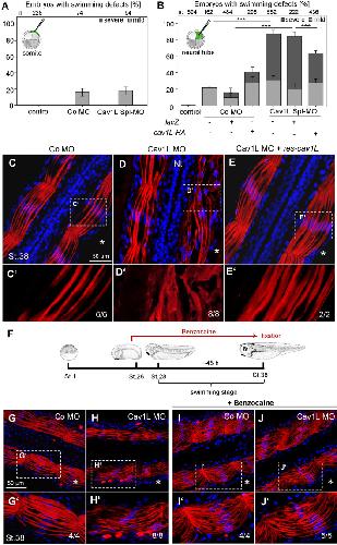
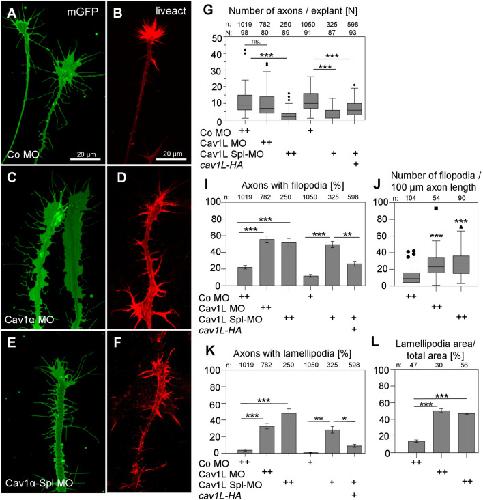
Caveolin 1 is required for axonal outgrowth of motor neurons and affects Xenopus neuromuscular development., Sci Rep 2020 |
||||||
| ???morpholino.displaySummary.papersRecent??? | |||||||
| ???morpholino.displaySummary.papersAll??? | |||||||
