|
XB-MORPHOLINO-25875085
Morpholino Name:
rpl5 MO1
Synonyms:
Target mRNA: rpl5
Morpholino Type: uncategorized morpholino (5' UTR)
Sequence: 5' CATTTTGCTCTATTTTGTCCCGTCG 3'
Source: Gene Tools LLC
Synonyms:
Target mRNA: rpl5
Morpholino Type: uncategorized morpholino (5' UTR)
Sequence: 5' CATTTTGCTCTATTTTGTCCCGTCG 3'
Source: Gene Tools LLC
| Target mRNA | tropicalis | laevis.L | laevis.S | ||||
| Identities | 25/25 | 24/25 | 25/25 | ||||
genome
MO
|
5' CGACGGGACAAAATAGAGCAAAATG 3' ||||||||||||||||||||||||| 3' GCTGCCCTGTTTTATCTCGTTTTAC 5' |
5' CGACGGCACAAAATAGAGCAAAATG 3'
|||||| ||||||||||||||||||
3' GCTGCCCTGTTTTATCTCGTTTTAC 5' |
5' CGACGGGACAAAATAGAGCAAAATG 3' ||||||||||||||||||||||||| 3' GCTGCCCTGTTTTATCTCGTTTTAC 5' |
||||
| Genomic Alignments |
Position | Identity | Strand | Target | Target mRNA | ||
| laevis 10.1 | Chr4S:83901979..83902003 | 25/25 | Antisense | target | rpl5.S | ||
| Chr4L:100307614..100307638 | 24/25 | Antisense | target | rpl5.L | |||
| Chr3L:24476794..24476818 | 21/25 | Antisense | off-target | LOC108710772 | |||
| Chr4L:84986527..84986551 | 21/25 | Sense | off-target | LOC108714261 | |||
| Chr4L:66624099..66624123 | 21/25 | unknown | |||||
| Chr3L:52539252..52539276 | 21/25 | unknown | tropicalis 10.0 | Chr4:104321955..104321979 | 25/25 | Antisense | target | rpl5 |
| Chr1:119287333..119287357 | 21/25 | unknown | |||||
| Chr2:164150149..164150173 | 21/25 | unknown | |||||
| Publications | |||||||
| ???morpholino.displaySummary.papersFirst??? |
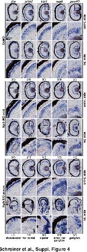
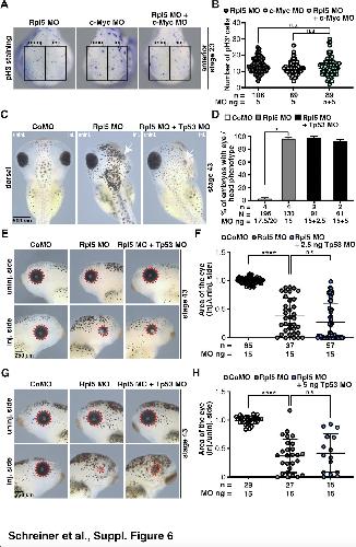
The Ribosomal Protein L5 Functions During Xenopus Anterior Development Through Apoptotic Pathways., Front Cell Dev Biol 2022 |
||||||
| ???morpholino.displaySummary.papersRecent??? | |||||||
| ???morpholino.displaySummary.papersAll??? | |||||||
