|
XB-MORPHOLINO-23619133
Morpholino Name:
rnd1 MO3
Synonyms: Rnd1b
Target mRNA: rnd1
Morpholino Type: uncategorized morpholino
Sequence: 5' ACAAGTCCTAATTAAAAGCTCCACG 3'
Source: Gene Tools LLC
Synonyms: Rnd1b
Target mRNA: rnd1
Morpholino Type: uncategorized morpholino
Sequence: 5' ACAAGTCCTAATTAAAAGCTCCACG 3'
Source: Gene Tools LLC
| Target mRNA | laevis.S | ||||||
| Identities | 25/25 | ||||||
genome
MO
|
5' CGTGGAGCTTTTAATTAGGACTTGT 3' ||||||||||||||||||||||||| 3' GCACCTCGAAAATTAATCCTGAACA 5' |
||||||
| Genomic Alignments |
Position | Identity | Strand | Target | Target mRNA | ||
| laevis 10.1 | Chr2S:127569147..127569171 | 25/25 | Antisense | target | rnd1.S | ||
| Chr4L:118072144..118072168 | 22/25 | unknown | |||||
| Chr4S:100749339..100749363 | 21/25 | unknown | tropicalis 10.0 | Chr4:120297641..120297665 | 21/25 | unknown | |
| Chr7:36870060..36870084 | 21/25 | unknown | |||||
| Publications | |||||||
| ???morpholino.displaySummary.papersFirst??? |
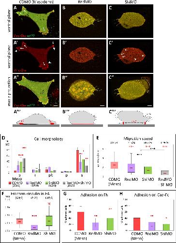
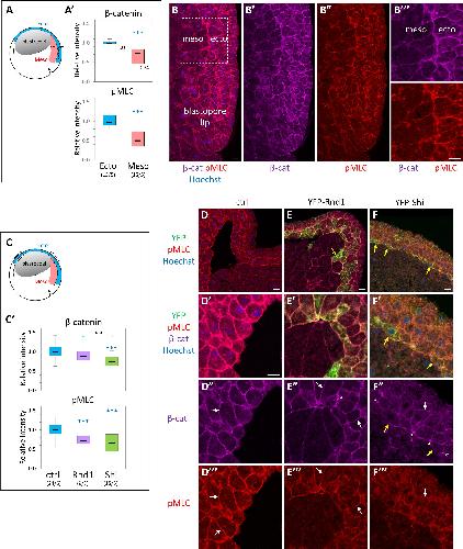
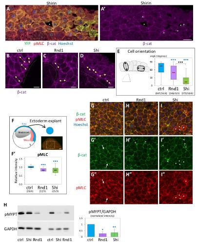
Ectoderm to mesoderm transition by down-regulation of actomyosin contractility., PLoS Biol 2021 |
||||||
| ???morpholino.displaySummary.papersRecent??? | |||||||
| ???morpholino.displaySummary.papersAll??? | |||||||
