|
XB-MORPHOLINO-22252009
Morpholino Name:
usp8 MO1
Synonyms: Usp8 MO
Target mRNA: usp8
Morpholino Type: uncategorized morpholino
Sequence: 5' GCTGCAAATTCTCCTCTCTTATCAA 3'
Source: Gene Tools LLC
Synonyms: Usp8 MO
Target mRNA: usp8
Morpholino Type: uncategorized morpholino
Sequence: 5' GCTGCAAATTCTCCTCTCTTATCAA 3'
Source: Gene Tools LLC
| Target mRNA | laevis.L | ||||||
| Identities | 25/25 | ||||||
genome
MO
|
5' TTGATAAGAGAGGAGAATTTGCAGC 3' ||||||||||||||||||||||||| 3' AACTATTCTCTCCTCTTAAACGTCG 5' |
||||||
| Genomic Alignments |
Position | Identity | Strand | Target | Target mRNA | ||
| laevis 10.1 | Chr3L:110554408..110554432 | 25/25 | Antisense | target | usp8.L | ||
| Chr4S:102375722..102375746 | 21/25 | unknown | tropicalis 10.0 | Chr5:54784138..54784162 | 22/25 | unknown | |
| Publications | |||||||
| ???morpholino.displaySummary.papersFirst??? |
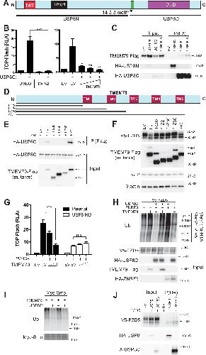
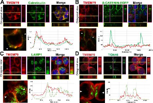
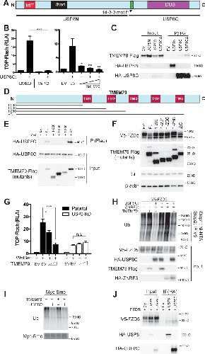
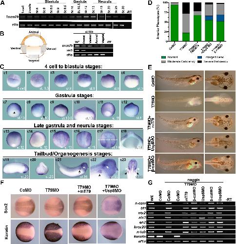
TMEM79/MATTRIN defines a pathway for Frizzled regulation and is required for Xenopus embryogenesis., Elife 2020 |
||||||
| ???morpholino.displaySummary.papersRecent??? | |||||||
| ???morpholino.displaySummary.papersAll??? | |||||||
