|
XB-MORPHOLINO-22251731
Morpholino Name:
cfap43 MO2
Synonyms: cfap43 SBMO
Target mRNA: cfap43
Morpholino Type: uncategorized morpholino
Sequence: 5' TATTACTTTAGTCTGCCGGTTTACC 3'
Source: Gene Tools LLC
Synonyms: cfap43 SBMO
Target mRNA: cfap43
Morpholino Type: uncategorized morpholino
Sequence: 5' TATTACTTTAGTCTGCCGGTTTACC 3'
Source: Gene Tools LLC
| Target mRNA | laevis.L | ||||||
| Identities | 25/25 | ||||||
genome
MO
|
5' GGTAAACCGGCAGACTAAAGTAATA 3' ||||||||||||||||||||||||| 3' CCATTTGGCCGTCTGATTTCATTAT 5' |
||||||
| Genomic Alignments |
Position | Identity | Strand | Target | Target mRNA | ||
| laevis 10.1 | Chr3L:52882118..52882142 | 25/25 | Antisense | target | cfap43.L | ||
| Publications | |||||||
| ???morpholino.displaySummary.papersFirst??? |
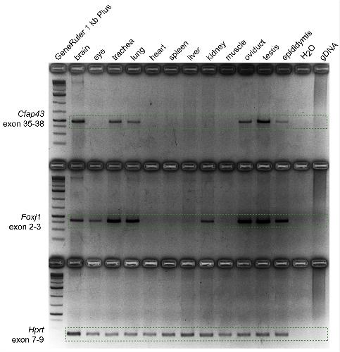
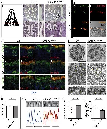
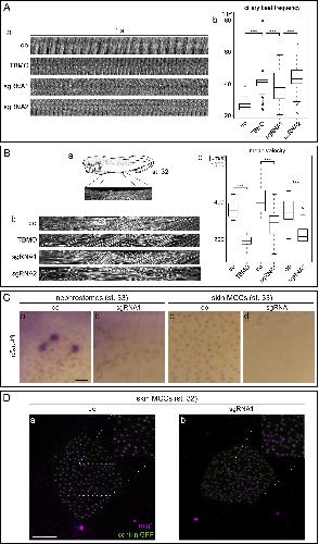
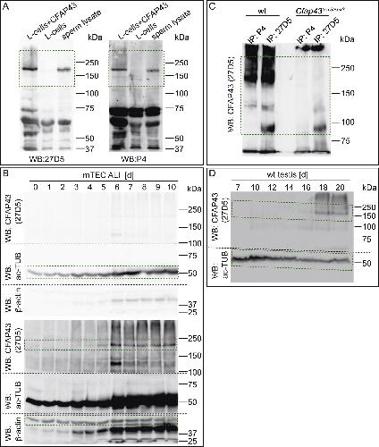
CFAP43 modulates ciliary beating in mouse and Xenopus., Dev Biol 2020 |
||||||
| ???morpholino.displaySummary.papersRecent??? | |||||||
| ???morpholino.displaySummary.papersAll??? | |||||||
