|
XB-MORPHOLINO-22167808
Morpholino Name:
srcap MO2
Synonyms: FHS SRCAP MO #2
Target mRNA: srcap
Morpholino Type: uncategorized morpholino
Sequence: 5' ACTTGCTCCTTAAGTACAAAAGGTG 3'
Source: Gene Tools LLC
Synonyms: FHS SRCAP MO #2
Target mRNA: srcap
Morpholino Type: uncategorized morpholino
Sequence: 5' ACTTGCTCCTTAAGTACAAAAGGTG 3'
Source: Gene Tools LLC
| Target mRNA | tropicalis | laevis.S | |||||
| Identities | 21/25 | 25/25 | |||||
genome
MO
|
5' GCTCTTTTGTACTTCAGGAGCAAGT 3' ||||||||||| |||||||||| 3' GTGGAAAACATGAATTCCTCGTTCA 5' |
5' CACCTTTTGTACTTAAGGAGCAAGT 3' ||||||||||||||||||||||||| 3' GTGGAAAACATGAATTCCTCGTTCA 5' |
|||||
| Genomic Alignments |
Position | Identity | Strand | Target | Target mRNA | ||
| laevis 10.1 | Chr9_10S:108171707..108171731 | 25/25 | Antisense | target | srcap.S | ||
| Chr3L:119224415..119224439 | 21/25 | unknown | |||||
| Chr9_10S:45899693..45899717 | 21/25 | unknown | tropicalis 10.0 | Chr9:13743191..13743215 | 21/25 | Antisense | target | srcap |
| Chr3:115795693..115795717 | 21/25 | unknown | |||||
| Publications | |||||||
| ???morpholino.displaySummary.papersFirst??? |
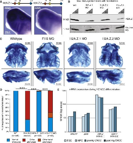
Single Amino Acid Change Underlies Distinct Roles of H2A.Z Subtypes in Human Syndrome., Cell 2019 |
||||||
| ???morpholino.displaySummary.papersRecent??? | |||||||
| ???morpholino.displaySummary.papersAll??? | |||||||
