|
XB-MORPHOLINO-22064576
Morpholino Name:
vxn MO2
Synonyms: c8orf46 MO2, VXNMO-B
Target mRNA: vxn
Morpholino Type: translation blocking morpholino (ATG)
Sequence: 5' AGCTCTTTCTGTGTAGCTTGATCAT 3'
Source: Gene Tools LLC
Synonyms: c8orf46 MO2, VXNMO-B
Target mRNA: vxn
Morpholino Type: translation blocking morpholino (ATG)
Sequence: 5' AGCTCTTTCTGTGTAGCTTGATCAT 3'
Source: Gene Tools LLC
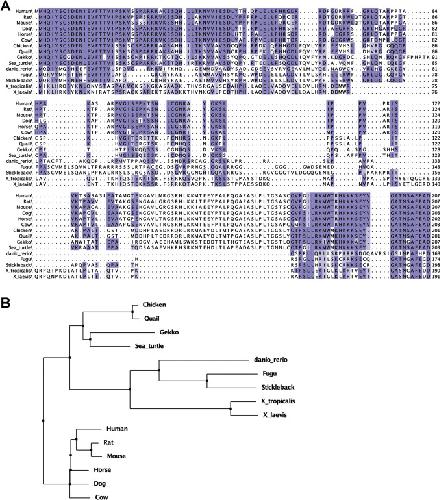
| Target mRNA | tropicalis | laevis.L | |||||
| Identities | 23/25 | 23/25 | |||||
genome
MO
|
5' ATGATCAAGCTACACAGGCAGAGCT 3'
||||||||||||||||| ||||||
3' TACTAGTTCGATGTGTCTTTCTCGA 5' |
5' ATGATCAAGCTACACAGACAGAGTT 3' |||||||||||||||||| |||| | 3' TACTAGTTCGATGTGTCTTTCTCGA 5' |
|||||
| Genomic Alignments |
Position | Identity | Strand | Target | Target mRNA | ||
| laevis 10.1 | Chr6L:127124565..127124589 | 23/25 | Antisense | target | vxn.L | ||
| Chr6S:104608432..104608456 | 25/25 | Antisense | off-target | LOC121395160 | |||
| Chr6S:11893854..11893878 | 21/25 | Sense | off-target | ptprn2.S | |||
| Chr7L:71505730..71505754 | 21/25 | unknown | |||||
| Chr7L:4316585..4316609 | 21/25 | unknown | tropicalis 10.0 | Chr6:118950625..118950649 | 23/25 | Antisense | target | vxn |
| Chr6:17963702..17963726 | 22/25 | Sense | off-target | ptprn2 | |||
| Publications | |||||||
| ???morpholino.displaySummary.papersFirst??? |
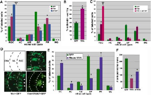
C8orf46 homolog encodes a novel protein Vexin that is required for neurogenesis in Xenopus laevis., Dev Biol 2018 |
||||||
| ???morpholino.displaySummary.papersRecent??? | |||||||
| ???morpholino.displaySummary.papersAll??? | |||||||
