|
XB-MORPHOLINO-22064432
Morpholino Name:
kmt2d MO1
Synonyms:
Target mRNA: kmt2d
Morpholino Type: translation blocking morpholino
Sequence: 5' GCCTTTTGTTCATCCATTCCTGTTC 3'
Source: Gene Tools LLC
Synonyms:
Target mRNA: kmt2d
Morpholino Type: translation blocking morpholino
Sequence: 5' GCCTTTTGTTCATCCATTCCTGTTC 3'
Source: Gene Tools LLC
| Target mRNA | tropicalis | laevis.L | laevis.S | ||||
| Identities | 23/25 | 25/25 | 23/25 | ||||
genome
MO
|
5' GAAAAGGAATGGATGAACAAAAAGC 3' ||| |||||||||||||||||| || 3' CTTGTCCTTACCTACTTGTTTTCCG 5' |
5' GAACAGGAATGGATGAACAAAAGGC 3' ||||||||||||||||||||||||| 3' CTTGTCCTTACCTACTTGTTTTCCG 5' |
5' AAACAGGAATGGATGAACAAAAAGC 3' ||||||||||||||||||||| || 3' CTTGTCCTTACCTACTTGTTTTCCG 5' |
||||
| Genomic Alignments |
Position | Identity | Strand | Target | Target mRNA | ||
| laevis 10.1 | Chr2L:143038649..143038673 | 25/25 | Antisense | target | kmt2d.L | ||
| Chr2S:127985623..127985647 | 23/25 | Antisense | target | kmt2d.S | |||
| Chr1L:141564158..141564182 | 21/25 | Sense | off-target | anxa1.1.L | |||
| Chr2S:71542341..71542365 | 22/25 | unknown | |||||
| Chr7L:90469361..90469385 | 22/25 | unknown | tropicalis 10.0 | Chr2:136415065..136415089 | 23/25 | Antisense | target | kmt2d |
| Chr5:151723791..151723815 | 23/25 | Sense | off-target | kif13b | |||
| Chr3:47991450..47991474 | 22/25 | Sense | off-target | cdc25c | |||
| Chr9:65148131..65148155 | 21/25 | unknown | |||||
| Chr5:4434807..4434831 | 21/25 | unknown | |||||
| Publications | |||||||
| ???morpholino.displaySummary.papersFirst??? |
Loss of function of Kmt2d, a gene mutated in Kabuki syndrome, affects heart development in Xenopus laevis., Dev Dyn 2019 |
||||||
| ???morpholino.displaySummary.papersRecent??? |
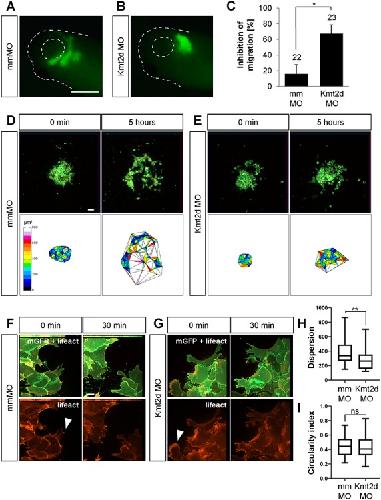
The histone methyltransferase KMT2D, mutated in Kabuki syndrome patients, is required for neural crest cell formation and migration., Hum Mol Genet 2020 |
||||||
| ???morpholino.displaySummary.papersAll??? | |||||||
