|
XB-MORPHOLINO-22060550
Morpholino Name:
dscam MO1
Synonyms:
Target mRNA: dscam
Morpholino Type: uncategorized morpholino
Sequence: 5' ACATATAAGACTTCGACAGAGACGT 3'
Source: Gene Tools LLC
Synonyms:
Target mRNA: dscam
Morpholino Type: uncategorized morpholino
Sequence: 5' ACATATAAGACTTCGACAGAGACGT 3'
Source: Gene Tools LLC
| Target mRNA | laevis.L | ||||||
| Identities | 25/25 | ||||||
genome
MO
|
5' ACGTCTCTGTCGAAGTCTTATATGT 3' ||||||||||||||||||||||||| 3' TGCAGAGACAGCTTCAGAATATACA 5' |
||||||
| Genomic Alignments |
Position | Identity | Strand | Target | Target mRNA | ||
| laevis 10.1 | Chr2L:10639171..10639195 | 25/25 | Antisense | target | dscam.L | ||
| Chr2S:22577689..22577713 | 24/25 | Antisense | off-target | LOC108708870 | |||
| Publications | |||||||
| ???morpholino.displaySummary.papersFirst??? |
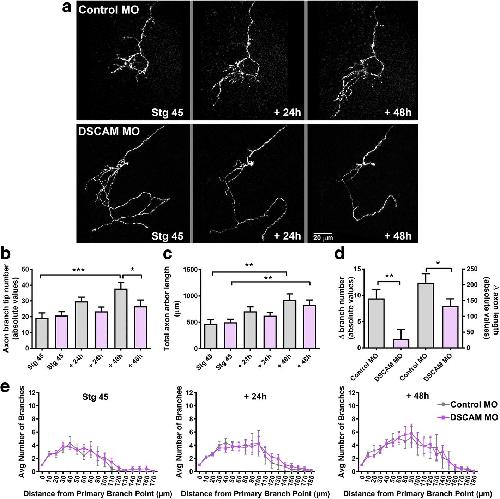
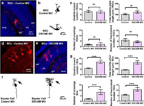
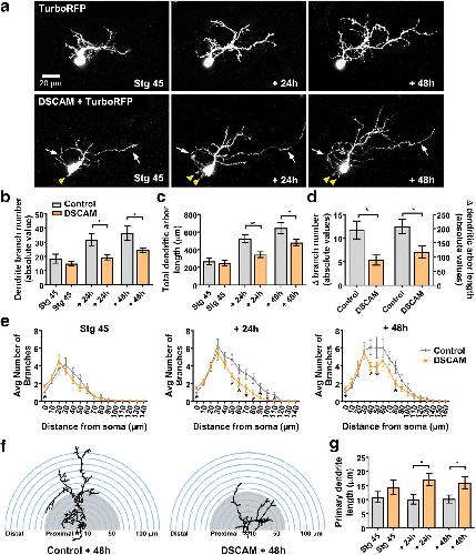
DSCAM differentially modulates pre- and postsynaptic structural and functional central connectivity during visual system wiring., Neural Dev 2018 |
||||||
| ???morpholino.displaySummary.papersRecent??? | |||||||
| ???morpholino.displaySummary.papersAll??? | |||||||
