|
XB-MORPHOLINO-19756455
Morpholino Name:
tfap2a MO4
Synonyms: TFAP2A MO1
Target mRNA: tfap2a
Morpholino Type: uncategorized morpholino
Sequence: 5' GCGATCCTGCCATTCCCCCATTTTA 3'
Source: Gene Tools LLC
Synonyms: TFAP2A MO1
Target mRNA: tfap2a
Morpholino Type: uncategorized morpholino
Sequence: 5' GCGATCCTGCCATTCCCCCATTTTA 3'
Source: Gene Tools LLC
| Target mRNA | tropicalis | laevis.L | laevis.S | ||||
| Identities | 21/25 | 21/25 | 21/25 | ||||
genome
MO
|
5' TAAAATGGGGGAATGGCAGGTGAGA 3' |||||||||||||||||||| | 3' ATTTTACCCCCTTACCGTCCTAGCG 5' |
5' TAAAATGGGGGAATGGCAGGTGAGA 3' |||||||||||||||||||| | 3' ATTTTACCCCCTTACCGTCCTAGCG 5' |
5' TAAAATGGGGGAATGGCAGGTCAGA 3' |||||||||||||||||||| | 3' ATTTTACCCCCTTACCGTCCTAGCG 5' |
||||
| Genomic Alignments |
Position | Identity | Strand | Target | Target mRNA | ||
| laevis 10.1 | Chr6L:95515319..95515343 | 21/25 | Antisense | target | tfap2a.L | ||
| Chr6S:76529021..76529045 | 21/25 | Antisense | target | tfap2a.S | |||
| Chr8L:43321553..43321577 | 21/25 | Sense | off-target | LOC108698404 | |||
| Chr1L:124660631..124660655 | 21/25 | unknown | tropicalis 10.0 | Chr6:90367351..90367375 | 21/25 | Antisense | target | tfap2a |
| Publications | |||||||
| ???morpholino.displaySummary.papersFirst??? |
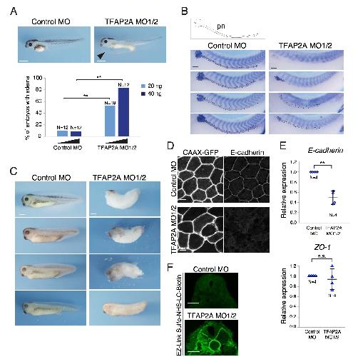
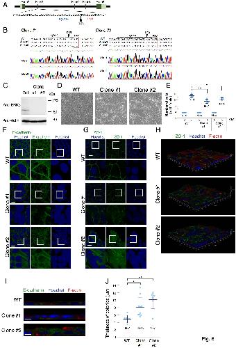
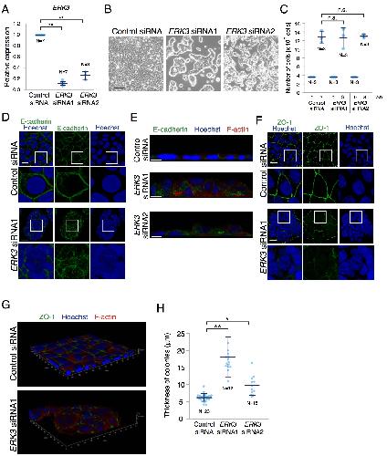
The atypical mitogen-activated protein kinase ERK3 is essential for establishment of epithelial architecture., J Biol Chem 2018 |
||||||
| ???morpholino.displaySummary.papersRecent??? | |||||||
| ???morpholino.displaySummary.papersAll??? | |||||||
