|
XB-MORPHOLINO-18396331
Morpholino Name:
larp6 MO1
Synonyms:
Target mRNA: larp6
Morpholino Type: uncategorized morpholino
Sequence: 5' TCTCCTCGGGCTCCTCCATGTCACT 3'
Source: Gene Tools LLC
Synonyms:
Target mRNA: larp6
Morpholino Type: uncategorized morpholino
Sequence: 5' TCTCCTCGGGCTCCTCCATGTCACT 3'
Source: Gene Tools LLC
| Target mRNA | laevis.S | ||||||
| Identities | 25/25 | ||||||
genome
MO
|
5' AGTGACATGGAGGAGCCCGAGGAGA 3' ||||||||||||||||||||||||| 3' TCACTGTACCTCCTCGGGCTCCTCT 5' |
||||||
| Genomic Alignments |
Position | Identity | Strand | Target | Target mRNA | ||
| laevis 10.1 | Chr3S:55779187..55779211 | 25/25 | Antisense | target | larp6.S | ||
| Chr4S:50979445..50979469 | 21/25 | Antisense | off-target | rgs9bp.S | |||
| Chr2L:27685579..27685603 | 21/25 | Antisense | off-target | tbc1d23.L | |||
| Publications | |||||||
| ???morpholino.displaySummary.papersFirst??? |
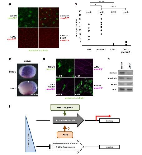
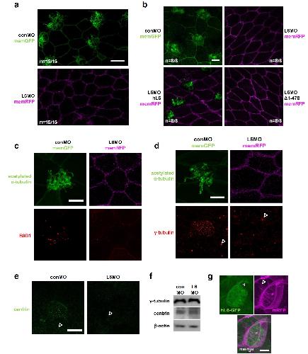
La-related protein 6 controls ciliated cell differentiation., Cilia 2017 |
||||||
| ???morpholino.displaySummary.papersRecent??? | |||||||
| ???morpholino.displaySummary.papersAll??? | |||||||
