|
XB-MORPHOLINO-18386356
Morpholino Name:
gli3 MO3
Synonyms:
Target mRNA: gli3
Morpholino Type: uncategorized morpholino
Sequence: 5' GACTGGGCTTCCATGTTGTCTTCTC 3'
Source: Gene Tools LLC
Synonyms:
Target mRNA: gli3
Morpholino Type: uncategorized morpholino
Sequence: 5' GACTGGGCTTCCATGTTGTCTTCTC 3'
Source: Gene Tools LLC
| Target mRNA | tropicalis | laevis.L | laevis.S | ||||
| Identities | 25/25 | 25/25 | 25/25 | ||||
genome
MO
|
5' GAGAAGACAACATGGAAGCCCAGTC 3' ||||||||||||||||||||||||| 3' CTCTTCTGTTGTACCTTCGGGTCAG 5' |
5' GAGAAGACAACATGGAAGCCCAGTC 3' ||||||||||||||||||||||||| 3' CTCTTCTGTTGTACCTTCGGGTCAG 5' |
5' GAGAAGACAACATGGAAGCCCAGTC 3' ||||||||||||||||||||||||| 3' CTCTTCTGTTGTACCTTCGGGTCAG 5' |
||||
| Genomic Alignments |
Position | Identity | Strand | Target | Target mRNA | ||
| laevis 10.1 | Chr6L:61053553..61053577 | 25/25 | Antisense | target | gli3.L | ||
| Chr6S:51408596..51408620 | 25/25 | Antisense | target | gli3.S | |||
| Chr1L:61718325..61718349 | 22/25 | Sense | off-target | slc10a7.L | tropicalis 10.0 | Chr6:57577192..57577216 | 25/25 | Antisense | target | gli3 |
| Chr7:46251257..46251281 | 21/25 | Antisense | off-target | cdh23 | |||
| Chr6:688125..688149 | 21/25 | unknown | |||||
| Publications | |||||||
| ???morpholino.displaySummary.papersFirst??? |
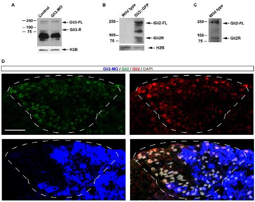
Inversion of Sonic hedgehog action on its canonical pathway by electrical activity., Proc Natl Acad Sci U S A 2015 |
||||||
| ???morpholino.displaySummary.papersRecent??? | |||||||
| ???morpholino.displaySummary.papersAll??? | |||||||
