|
XB-MORPHOLINO-18375549
Morpholino Name:
folr1 MO2
Synonyms:
Target mRNA: folr1
Morpholino Type: uncategorized morpholino
Sequence: 5' AATATGGCACGAGTCGCAACCCACA 3'
Source: Gene Tools LLC
Synonyms:
Target mRNA: folr1
Morpholino Type: uncategorized morpholino
Sequence: 5' AATATGGCACGAGTCGCAACCCACA 3'
Source: Gene Tools LLC
| Target mRNA | |||||||
| Identities | |||||||
genome
MO
|
|||||||
| Genomic Alignments |
Position | Identity | Strand | Target | Target mRNA | ||
| Publications | |||||||
| ???morpholino.displaySummary.papersFirst??? |
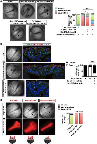
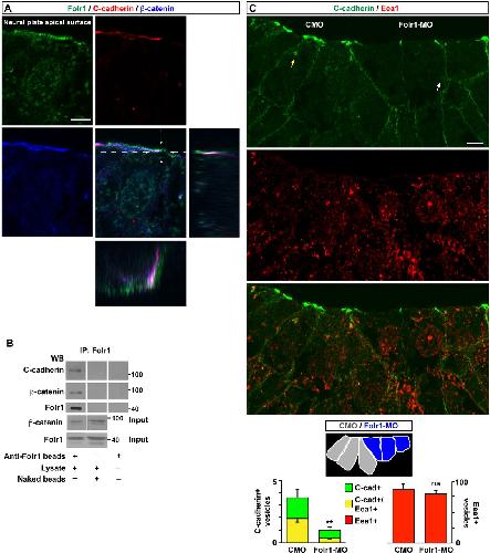
Folate receptor 1 is necessary for neural plate cell apical constriction during Xenopus neural tube formation., Development 2017 |
||||||
| ???morpholino.displaySummary.papersRecent??? | |||||||
| ???morpholino.displaySummary.papersAll??? | |||||||
