|
XB-MORPHOLINO-18373971
Morpholino Name:
vgll3 MO1
Synonyms:
Target mRNA: vgll3
Morpholino Type: uncategorized morpholino
Sequence: 5' CGCAGAACTGCTGTCTAGTGGCACC 3'
Source: Gene Tools LLC
Synonyms:
Target mRNA: vgll3
Morpholino Type: uncategorized morpholino
Sequence: 5' CGCAGAACTGCTGTCTAGTGGCACC 3'
Source: Gene Tools LLC
| Target mRNA | tropicalis | laevis.L | |||||
| Identities | 21/25 | 25/25 | |||||
genome
MO
|
5' GGTGACACTGGCCAGCAGTTCTGCA 3' |||| |||| | |||||||||||| 3' CCACGGTGATCTGTCGTCAAGACGC 5' |
5' GGTGCCACTAGACAGCAGTTCTGCG 3' ||||||||||||||||||||||||| 3' CCACGGTGATCTGTCGTCAAGACGC 5' |
|||||
| Genomic Alignments |
Position | Identity | Strand | Target | Target mRNA | ||
| laevis 10.1 | Chr2L:22107795..22107819 | 25/25 | Antisense | target | vgll3.L | ||
| Chr7L:111945964..111945988 | 22/25 | Antisense | off-target | arhgef1.L | |||
| Chr7L:136855437..136855461 | 21/25 | unknown | tropicalis 10.0 | Chr2:22926818..22926842 | 21/25 | Antisense | target | vgll3 |
| Publications | |||||||
| ???morpholino.displaySummary.papersFirst??? |
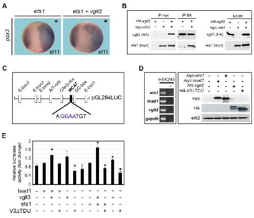
Vestigial-like 3 is a novel Ets1 interacting partner and regulates trigeminal nerve formation and cranial neural crest migration., Biol Open 2017 |
||||||
| ???morpholino.displaySummary.papersRecent??? | |||||||
| ???morpholino.displaySummary.papersAll??? | |||||||
