|
XB-MORPHOLINO-18338899
Morpholino Name:
sox7 MO2
Synonyms:
Target mRNA: sox7
Morpholino Type: uncategorized morpholino
Sequence: 5' GTCATTATTCCAACTGACTTGCTGA 3'
Source: Gene Tools LLC
Synonyms:
Target mRNA: sox7
Morpholino Type: uncategorized morpholino
Sequence: 5' GTCATTATTCCAACTGACTTGCTGA 3'
Source: Gene Tools LLC
| Target mRNA | laevis.L | ||||||
| Identities | 25/25 | ||||||
genome
MO
|
5' TCAGCAAGTCAGTTGGAATAATGAC 3' ||||||||||||||||||||||||| 3' AGTCGTTCAGTCAACCTTATTACTG 5' |
||||||
| Genomic Alignments |
Position | Identity | Strand | Target | Target mRNA | ||
| laevis 10.1 | Chr5L:162880046..162880070 | 25/25 | Antisense | target | sox7.L | ||
| Chr6L:122707713..122707737 | 21/25 | Antisense | off-target | lypla1.L | |||
| Chr1L:65540028..65540052 | 22/25 | unknown | |||||
| Chr3S:9784225..9784249 | 21/25 | unknown | tropicalis 10.0 | Chr1:209066947..209066971 | 21/25 | unknown | |
| Publications | |||||||
| ???morpholino.displaySummary.papersFirst??? |
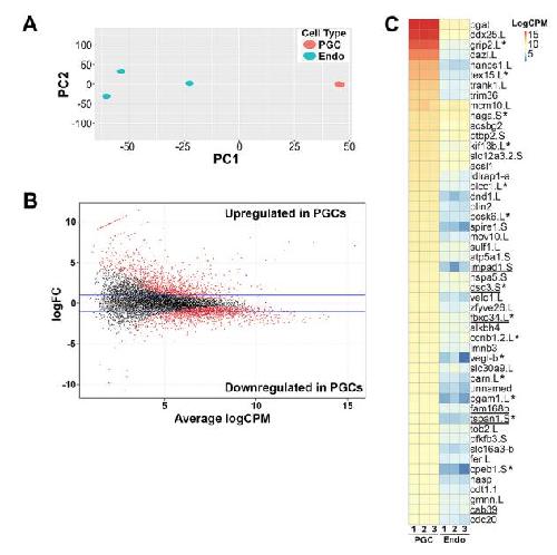
High-throughput analysis reveals novel maternal germline RNAs crucial for primordial germ cell preservation and proper migration., Development 2017 |
||||||
| ???morpholino.displaySummary.papersRecent??? |
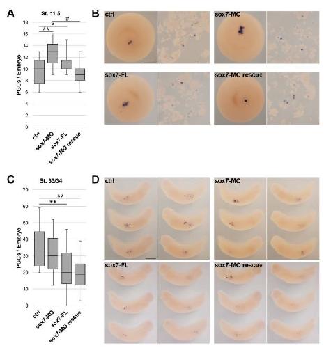
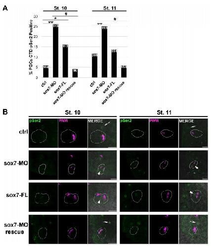
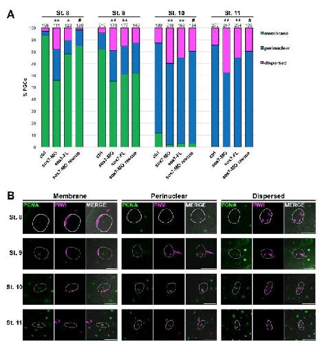
A novel role for sox7 in Xenopus early primordial germ cell development: mining the PGC transcriptome., Development 2018 |
||||||
| ???morpholino.displaySummary.papersAll??? | |||||||
