|
XB-MORPHOLINO-18338692
Morpholino Name:
nosip MO1
Synonyms:
Target mRNA: nosip
Morpholino Type: uncategorized morpholino
Sequence: 5' TACAGTTTTTCCCATGCCTTGTCAT 3'
Source: Gene Tools LLC
Synonyms:
Target mRNA: nosip
Morpholino Type: uncategorized morpholino
Sequence: 5' TACAGTTTTTCCCATGCCTTGTCAT 3'
Source: Gene Tools LLC
| Target mRNA | tropicalis | laevis.S | |||||
| Identities | 25/25 | 25/25 | |||||
genome
MO
|
5' ATGACAAGGCATGGGAAAAACTGTA 3' ||||||||||||||||||||||||| 3' TACTGTTCCGTACCCTTTTTGACAT 5' |
5' ATGACAAGGCATGGGAAAAACTGTA 3' ||||||||||||||||||||||||| 3' TACTGTTCCGTACCCTTTTTGACAT 5' |
|||||
| Genomic Alignments |
Position | Identity | Strand | Target | Target mRNA | ||
| laevis 10.1 | Chr7S:96772989..96773013 | 25/25 | Antisense | target | nosip.S | ||
| Chr7L:116262595..116262619 | 23/25 | Antisense | off-target | LOC121395625 | |||
| Chr2S:21969816..21969840 | 21/25 | Sense | off-target | MGC80765 | |||
| Chr3L:83280498..83280522 | 21/25 | Sense | off-target | atxn7l1.L | |||
| Chr8L:7447655..7447679 | 21/25 | Sense | off-target | LOC108698218 | |||
| Chr8S:73963982..73964006 | 22/25 | unknown | |||||
| Chr4S:28934112..28934136 | 21/25 | unknown | |||||
| Chr7L:55000011..55000035 | 21/25 | unknown | |||||
| Chr6S:55710119..55710143 | 21/25 | unknown | tropicalis 10.0 | Chr7:110555930..110555954 | 25/25 | Antisense | target | nosip |
| Chr2:75172733..75172757 | 21/25 | Antisense | off-target | cyb5r1 | |||
| Chr3:123640014..123640038 | 22/25 | unknown | |||||
| Publications | |||||||
| ???morpholino.displaySummary.papersFirst??? |
Developmental neurogenesis in mouse and Xenopus is impaired in the absence of Nosip., Dev Biol 2017 |
||||||
| ???morpholino.displaySummary.papersRecent??? |
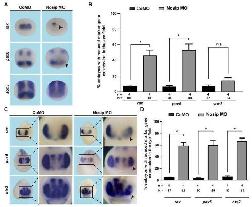
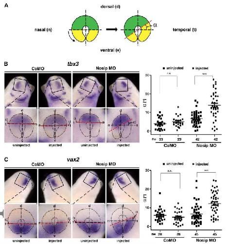
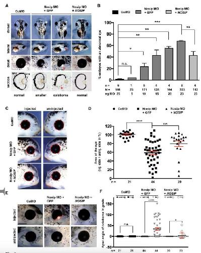
Nosip functions during vertebrate eye and cranial cartilage development., Dev Dyn 2018 |
||||||
| ???morpholino.displaySummary.papersAll??? | |||||||
