|
XB-MORPHOLINO-18328652
Morpholino Name:
rcsd1 MO3
Synonyms: rcsd1_MO3
Target mRNA: rcsd1
Morpholino Type: uncategorized morpholino
Sequence: 5' TGATATCCGCTGATTTCCCCTCCAT 3'
Source: Gene Tools LLC
Synonyms: rcsd1_MO3
Target mRNA: rcsd1
Morpholino Type: uncategorized morpholino
Sequence: 5' TGATATCCGCTGATTTCCCCTCCAT 3'
Source: Gene Tools LLC
| Target mRNA | laevis.S | ||||||
| Identities | 23/25 | ||||||
genome
MO
|
5' TTGCAGGGGAAATCAGCGGATATCA 3' || ||||||||||||||||||||| 3' TACCTCCCCTTTAGTCGCCTATAGT 5' |
||||||
| Genomic Alignments |
Position | Identity | Strand | Target | Target mRNA | ||
| laevis 10.1 | Chr2S:25141969..25141993 | 23/25 | Antisense | target | rcsd1.S | ||
| Chr2S:25141969..25141993 | 23/25 | Sense | off-target | LOC108709274 | |||
| Chr9_10L:104570087..104570111 | 21/25 | unknown | |||||
| Publications | |||||||
| ???morpholino.displaySummary.papersFirst??? |
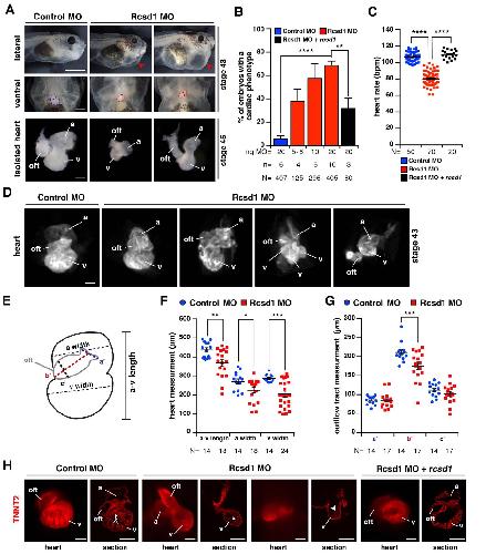
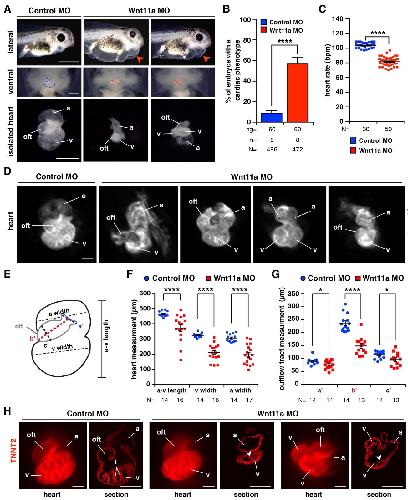
The CapZ interacting protein Rcsd1 is required for cardiogenesis downstream of Wnt11a in Xenopus laevis., Dev Biol 2017 |
||||||
| ???morpholino.displaySummary.papersRecent??? | |||||||
| ???morpholino.displaySummary.papersAll??? | |||||||
