|
XB-MORPHOLINO-17329155
Morpholino Name:
sfrp2 MO1
Synonyms:
Target mRNA: sfrp2
Morpholino Type: translation blocking morpholino (ATG)
Sequence: 5' AGCGCGACCCGCTGTGCCACATGAT 3'
Source: Gene Tools LLC
Synonyms:
Target mRNA: sfrp2
Morpholino Type: translation blocking morpholino (ATG)
Sequence: 5' AGCGCGACCCGCTGTGCCACATGAT 3'
Source: Gene Tools LLC
| Target mRNA | laevis.S | ||||||
| Identities | 25/25 | ||||||
genome
MO
|
5' ATCATGTGGCACAGCGGGTCGCGCT 3' ||||||||||||||||||||||||| 3' TAGTACACCGTGTCGCCCAGCGCGA 5' |
||||||
| Genomic Alignments |
Position | Identity | Strand | Target | Target mRNA | ||
| laevis 10.1 | Chr1S:43980724..43980748 | 25/25 | Antisense | target | sfrp2.S | ||
| Chr7L:139183816..139183840 | 21/25 | Sense | off-target | LOC108705069 | |||
| Chr3L:64211751..64211775 | 21/25 | unknown | |||||
| Publications | |||||||
| ???morpholino.displaySummary.papersFirst??? |
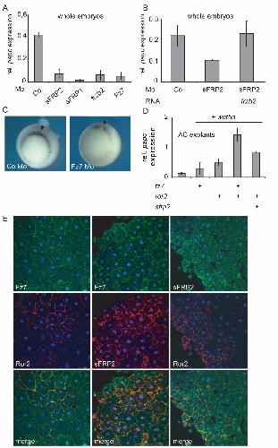
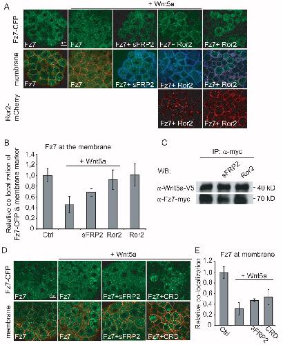
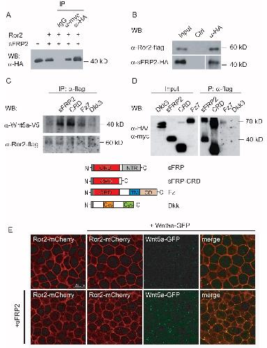
Secreted Frizzled-related Protein 2 (sFRP2) Redirects Non-canonical Wnt Signaling from Fz7 to Ror2 during Vertebrate Gastrulation., J Biol Chem 2016 |
||||||
| ???morpholino.displaySummary.papersRecent??? | |||||||
| ???morpholino.displaySummary.papersAll??? | |||||||
