|
XB-MORPHOLINO-17328342
Morpholino Name:
mapk15 MO2
Synonyms:
Target mRNA: mapk15
Morpholino Type: uncategorized morpholino
Sequence: 5' ATGTCACACAACAACTGGCCCCTCC 3'
Source: Gene Tools LLC
Synonyms:
Target mRNA: mapk15
Morpholino Type: uncategorized morpholino
Sequence: 5' ATGTCACACAACAACTGGCCCCTCC 3'
Source: Gene Tools LLC
| Target mRNA | laevis.L | ||||||
| Identities | 25/25 | ||||||
genome
MO
|
5' GGAGGGGCCAGTTGTTGTGTGACAT 3' ||||||||||||||||||||||||| 3' CCTCCCCGGTCAACAACACACTGTA 5' |
||||||
| Genomic Alignments |
Position | Identity | Strand | Target | Target mRNA | ||
| laevis 10.1 | Chr6L:164014838..164014862 | 25/25 | Antisense | target | mapk15.L | ||
| Chr8S:40460835..40460859 | 21/25 | Sense | off-target | LOC108700018 | |||
| Chr8S:40461229..40461253 | 21/25 | Sense | off-target | LOC108700018 | |||
| Chr8S:40977126..40977150 | 21/25 | Sense | off-target | LOC108700021 | |||
| Chr8S:40459316..40459340 | 21/25 | Sense | off-target | LOC108700018 | tropicalis 10.0 | Chr10:10130964..10130988 | 21/25 | Sense | off-target | gs17 |
| Publications | |||||||
| ???morpholino.displaySummary.papersFirst??? |
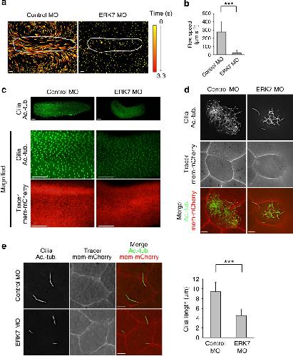
ERK7 regulates ciliogenesis by phosphorylating the actin regulator CapZIP in cooperation with Dishevelled., Nat Commun 2015 |
||||||
| ???morpholino.displaySummary.papersRecent??? | |||||||
| ???morpholino.displaySummary.papersAll??? | |||||||
