|
XB-MORPHOLINO-17327604
Morpholino Name:
gmnc MO4
Synonyms:
Target mRNA: gmnc
Morpholino Type: splice blocking morpholino
Sequence: 5' TTGCCCTATAAAGAGAAACAGGTCC 3'
Source: Gene Tools LLC
Synonyms:
Target mRNA: gmnc
Morpholino Type: splice blocking morpholino
Sequence: 5' TTGCCCTATAAAGAGAAACAGGTCC 3'
Source: Gene Tools LLC
| Target mRNA | laevis.S | ||||||
| Identities | 25/25 | ||||||
genome
MO
|
5' GGACCTGTTTCTCTTTATAGGGCAA 3' ||||||||||||||||||||||||| 3' CCTGGACAAAGAGAAATATCCCGTT 5' |
||||||
| Genomic Alignments |
Position | Identity | Strand | Target | Target mRNA | ||
| laevis 10.1 | Chr5S:88732749..88732773 | 25/25 | Antisense | target | gmnc.S | ||
| Chr2S:26221246..26221270 | 21/25 | Antisense | off-target | LOC108709279 | |||
| Chr1L:173356230..173356254 | 21/25 | unknown | |||||
| Chr1S:17588014..17588038 | 21/25 | unknown | |||||
| Chr3L:127168939..127168963 | 21/25 | unknown | |||||
| Publications | |||||||
| ???morpholino.displaySummary.papersFirst??? |
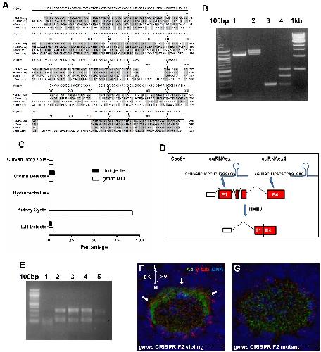
Gmnc Is a Master Regulator of the Multiciliated Cell Differentiation Program., Curr Biol 2015 |
||||||
| ???morpholino.displaySummary.papersRecent??? | |||||||
| ???morpholino.displaySummary.papersAll??? | |||||||
