|
XB-MORPHOLINO-17310873
Morpholino Name:
jmjd6 MO1
Synonyms:
Target mRNA: jmjd6
Morpholino Type: translation blocking morpholino (ATG)
Sequence: 5' TGCGCTTCTTACTCTTGTGGTTCAT 3'
Source: Gene Tools LLC
Synonyms:
Target mRNA: jmjd6
Morpholino Type: translation blocking morpholino (ATG)
Sequence: 5' TGCGCTTCTTACTCTTGTGGTTCAT 3'
Source: Gene Tools LLC
| Target mRNA | tropicalis | laevis.L | laevis.S | ||||
| Identities | 25/25 | 25/25 | 25/25 | ||||
genome
MO
|
5' ATGAACCACAAGAGTAAGAAGCGCA 3' ||||||||||||||||||||||||| 3' TACTTGGTGTTCTCATTCTTCGCGT 5' |
5' ATGAACCACAAGAGTAAGAAGCGCA 3' ||||||||||||||||||||||||| 3' TACTTGGTGTTCTCATTCTTCGCGT 5' |
5' ATGAACCACAAGAGTAAGAAGCGCA 3' ||||||||||||||||||||||||| 3' TACTTGGTGTTCTCATTCTTCGCGT 5' |
||||
| Genomic Alignments |
Position | Identity | Strand | Target | Target mRNA | ||
| laevis 10.1 | Chr9_10L:48160044..48160068 | 25/25 | Antisense | target | jmjd6.L | ||
| Chr9_10S:41115262..41115286 | 25/25 | Antisense | target | jmjd6.S | |||
| Chr5S:68431513..68431537 | 21/25 | unknown | tropicalis 10.0 | Chr10:45534126..45534150 | 25/25 | Antisense | target | jmjd6 |
| Chr10:45534126..45534150 | 25/25 | Sense | off-target | mettl23 | |||
| Publications | |||||||
| ???morpholino.displaySummary.papersFirst??? |
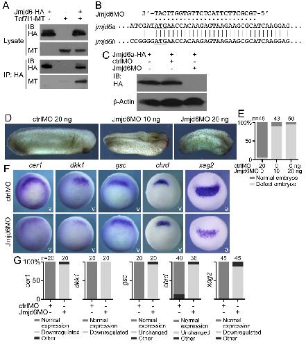
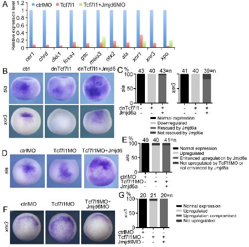
JmjC Domain-containing Protein 6 (Jmjd6) Derepresses the Transcriptional Repressor Transcription Factor 7-like 1 (Tcf7l1) and Is Required for Body Axis Patterning during Xenopus Embryogenesis., J Biol Chem 2015 |
||||||
| ???morpholino.displaySummary.papersRecent??? | |||||||
| ???morpholino.displaySummary.papersAll??? | |||||||
