|
XB-MORPHOLINO-17250686
Morpholino Name:
znf750 MO1
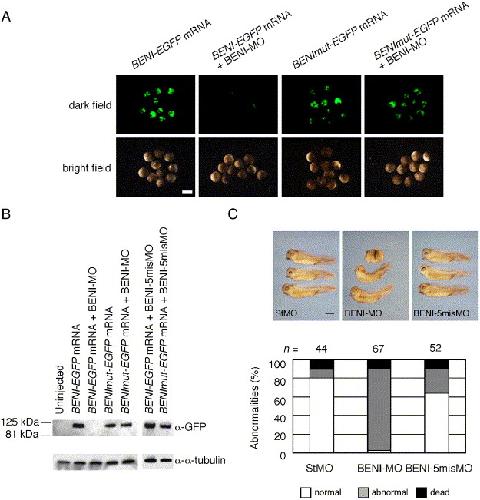
Synonyms: BENI-MO
Target mRNA: znf750
Morpholino Type: uncategorized morpholino
Sequence: 5' TTCTTGTATTTTCAGCACAGGGATC 3'
Source: Gene Tools LLC
Synonyms: BENI-MO
Target mRNA: znf750
Morpholino Type: uncategorized morpholino
Sequence: 5' TTCTTGTATTTTCAGCACAGGGATC 3'
Source: Gene Tools LLC
| Target mRNA | laevis.L | ||||||
| Identities | 25/25 | ||||||
genome
MO
|
5' GATCCCTGTGCTGAAAATACAAGAA 3' ||||||||||||||||||||||||| 3' CTAGGGACACGACTTTTATGTTCTT 5' |
||||||
| Genomic Alignments |
Position | Identity | Strand | Target | Target mRNA | ||
| laevis 10.1 | Chr9_10L:51098879..51098903 | 25/25 | Antisense | target | znf750.L | ||
| Chr9_10L:51098879..51098903 | 25/25 | Sense | off-target | tbcd.L | |||
| Chr1S:41797814..41797838 | 21/25 | Sense | off-target | LOC108706643 | |||
| Chr5S:62667655..62667679 | 21/25 | unknown | |||||
| Chr6S:17144680..17144704 | 21/25 | unknown | |||||
| Chr4L:47153653..47153677 | 21/25 | unknown | |||||
| Chr3S:82447745..82447769 | 21/25 | unknown | |||||
| Chr5L:87044898..87044922 | 21/25 | unknown | tropicalis 10.0 | Chr1:110904198..110904222 | 21/25 | Sense | off-target | dgkq |
| Chr6:111432783..111432807 | 21/25 | unknown | |||||
| Publications | |||||||
| ???morpholino.displaySummary.papersFirst??? |
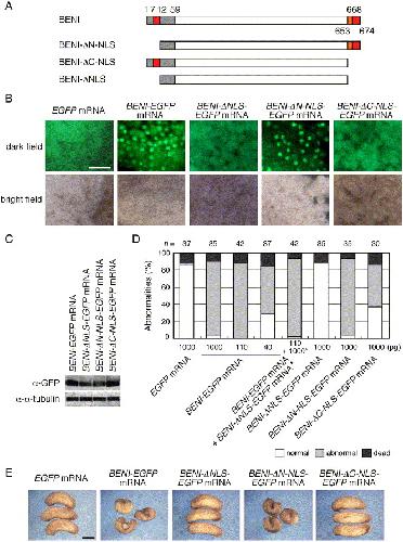
A novel gene, BENI is required for the convergent extension during Xenopus laevis gastrulation., Dev Biol 2007 |
||||||
| ???morpholino.displaySummary.papersRecent??? | |||||||
| ???morpholino.displaySummary.papersAll??? | |||||||
