|
XB-MORPHOLINO-17250673
Morpholino Name:
zfpm1 MO1
Synonyms: FOG MO2, xFOGa
Target mRNA: zfpm1
Morpholino Type: uncategorized morpholino
Sequence: 5' ATTGCTCTGTTTCCTTCTGGACATG 3'
Source: Gene Tools LLC
Synonyms: FOG MO2, xFOGa
Target mRNA: zfpm1
Morpholino Type: uncategorized morpholino
Sequence: 5' ATTGCTCTGTTTCCTTCTGGACATG 3'
Source: Gene Tools LLC
| Target mRNA | tropicalis | laevis.S | |||||
| Identities | 24/25 | 25/25 | |||||
genome
MO
|
5' GATGTCCAGAAGGAAACAGAGCAAT 3'
||||||||||||||||||||||||
3' GTACAGGTCTTCCTTTGTCTCGTTA 5' |
5' CATGTCCAGAAGGAAACAGAGCAAT 3' ||||||||||||||||||||||||| 3' GTACAGGTCTTCCTTTGTCTCGTTA 5' |
|||||
| Genomic Alignments |
Position | Identity | Strand | Target | Target mRNA | ||
| laevis 10.1 | Chr4S:48506027..48506051 | 25/25 | Antisense | target | zfpm1.S | ||
| Chr4L:60563871..60563895 | 25/25 | Antisense | off-target | LOC108714099 | |||
| Chr1S:48968202..48968226 | 21/25 | Sense | off-target | LOC108706674 | |||
| Chr2L:173264775..173264799 | 21/25 | Sense | off-target | LOC108707575 | |||
| Chr8L:25846142..25846166 | 21/25 | Antisense | off-target | LOC108698278 | |||
| Chr1L:64093721..64093745 | 21/25 | unknown | |||||
| Chr5L:147907859..147907883 | 21/25 | unknown | tropicalis 10.0 | Chr4:66436140..66436164 | 24/25 | Antisense | target | zfpm1 |
| Chr5:133313560..133313584 | 21/25 | Antisense | off-target | uggt1 | |||
| Chr9:29737018..29737042 | 21/25 | Sense | off-target | ints1 | |||
| Chr4:44282278..44282302 | 21/25 | Antisense | off-target | znf423 | |||
| Chr7:45857545..45857569 | 22/25 | unknown | |||||
| Chr9:62436133..62436157 | 21/25 | unknown | |||||
| Chr4:152941445..152941469 | 21/25 | unknown | |||||
| Publications | |||||||
| ???morpholino.displaySummary.papersFirst??? |
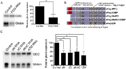
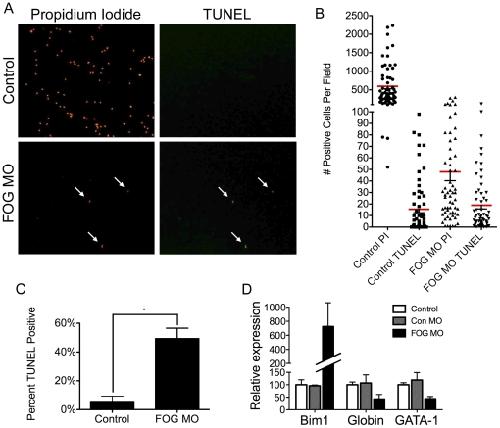
Friend of GATA (FOG) interacts with the nucleosome remodeling and deacetylase complex (NuRD) to support primitive erythropoiesis in Xenopus laevis., PLoS One 2012 |
||||||
| ???morpholino.displaySummary.papersRecent??? | |||||||
| ???morpholino.displaySummary.papersAll??? | |||||||
