|
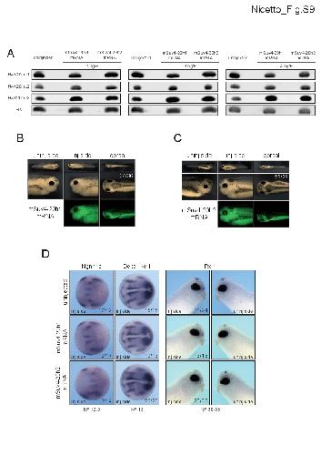
XB-MORPHOLINO-17250435
Morpholino Name:
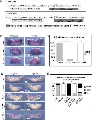
kmt5c MO2
Synonyms: suv420h2 MO2, xlSuv4-20h2
Target mRNA: kmt5c
Morpholino Type: translation blocking morpholino (ATG)
Sequence: 5' TTGCCGTCAACCGATTTGAACCCAT 3'
Source: Gene Tools LLC
Synonyms: suv420h2 MO2, xlSuv4-20h2
Target mRNA: kmt5c
Morpholino Type: translation blocking morpholino (ATG)
Sequence: 5' TTGCCGTCAACCGATTTGAACCCAT 3'
Source: Gene Tools LLC
| Target mRNA | tropicalis | laevis.L | laevis.S | ||||
| Identities | 23/25 | 25/25 | 25/25 | ||||
genome
MO
|
5' ATGGGTTCAAATCGCTTGACGGCCA 3' |||||||||||||| |||||||| | 3' TACCCAAGTTTAGCCAACTGCCGTT 5' |
5' ATGGGTTCAAATCGGTTGACGGCAA 3' ||||||||||||||||||||||||| 3' TACCCAAGTTTAGCCAACTGCCGTT 5' |
5' ATGGGTTCAAATCGGTTGACGGCAA 3' ||||||||||||||||||||||||| 3' TACCCAAGTTTAGCCAACTGCCGTT 5' |
||||
| Genomic Alignments |
Position | Identity | Strand | Target | Target mRNA | ||
| laevis 10.1 | Chr7S:100099298..100099322 | 25/25 | Antisense | target | kmt5c.S | ||
| Chr7L:120151198..120151222 | 25/25 | Antisense | target | kmt5c.L | |||
| Chr4S:101390530..101390554 | 21/25 | Antisense | off-target | LOC121393348 | tropicalis 10.0 | Chr7:114223800..114223824 | 23/25 | Antisense | target | kmt5c |
| Publications | |||||||
| ???morpholino.displaySummary.papersFirst??? |
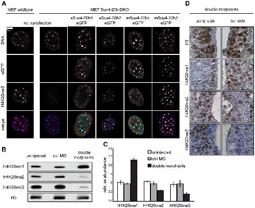
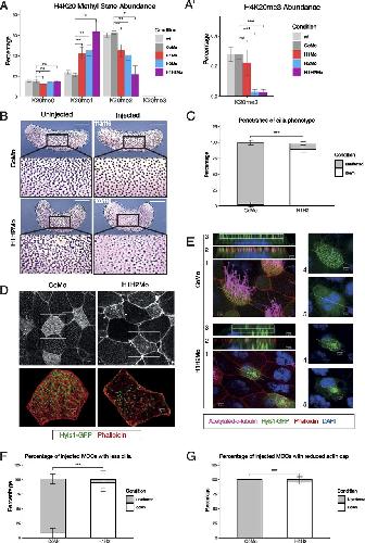
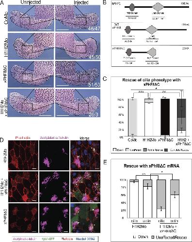
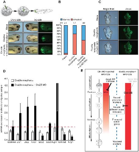
Suv4-20h histone methyltransferases promote neuroectodermal differentiation by silencing the pluripotency-associated Oct-25 gene., PLoS Genet 2013 |
||||||
| ???morpholino.displaySummary.papersRecent??? |
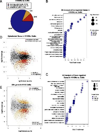
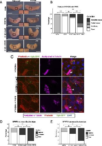
The histone H4K20 methyltransferase SUV4-20H1/KMT5B is required for multiciliated cell differentiation in Xenopus., Life Sci Alliance 2023 |
||||||
| ???morpholino.displaySummary.papersAll??? | |||||||
