|
XB-MORPHOLINO-17250382
Morpholino Name:
sox5 MO1
Synonyms: xSox5 MO
Target mRNA: sox5
Morpholino Type: translation blocking morpholino (ATG)
Sequence: 5' CTCGGGCTCAGTGAGCATTTCTG 3'
Source: Gene Tools LLC
Synonyms: xSox5 MO
Target mRNA: sox5
Morpholino Type: translation blocking morpholino (ATG)
Sequence: 5' CTCGGGCTCAGTGAGCATTTCTG 3'
Source: Gene Tools LLC
| Target mRNA | laevis.L | laevis.S | |||||
| Identities | 22/23 | 23/23 | |||||
genome
MO
|
5' CAGAAATGCTCAGTGAGCCCGAG 3'
|||||||||||| ||||||||||
3' GTCTTTACGAGTGACTCGGGCTC 5' |
5' CAGAAATGCTCACTGAGCCCGAG 3' ||||||||||||||||||||||| 3' GTCTTTACGAGTGACTCGGGCTC 5' |
|||||
| Genomic Alignments |
Position | Identity | Strand | Target | Target mRNA | ||
| laevis 10.1 | Chr3S:927236..927258 | 23/23 | Antisense | target | sox5.S | ||
| Chr3L:1342996..1343018 | 22/23 | Antisense | target | sox5.L | |||
| Chr9_10S:108908215..108908237 | 19/23 | Antisense | off-target | srrm2.S | |||
| Chr2S:18362213..18362235 | 19/23 | unknown | tropicalis 10.0 | Chr4:6487846..6487868 | 20/23 | unknown | |
| Publications | |||||||
| ???morpholino.displaySummary.papersFirst??? |
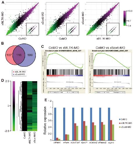
The protein kinase MLTK regulates chondrogenesis by inducing the transcription factor Sox6., Development 2012 |
||||||
| ???morpholino.displaySummary.papersRecent??? | |||||||
| ???morpholino.displaySummary.papersAll??? | |||||||
