|
XB-MORPHOLINO-17250164
Morpholino Name:
ptbp1 MO1
Synonyms: xPTB Mo, XPTB-MO
Target mRNA: ptbp1
Morpholino Type: uncategorized morpholino
Sequence: 5' AACAATTCCTTCCATGGCACACTAA 3'
Source: Gene Tools LLC
Synonyms: xPTB Mo, XPTB-MO
Target mRNA: ptbp1
Morpholino Type: uncategorized morpholino
Sequence: 5' AACAATTCCTTCCATGGCACACTAA 3'
Source: Gene Tools LLC
| Target mRNA | |||||||
| Identities | |||||||
genome
MO
|
|||||||
| Genomic Alignments |
Position | Identity | Strand | Target | Target mRNA | ||
| laevis 10.1 | Chr1S:58257974..58257998 | 21/25 | Sense | off-target | ndst4.S | ||
| Chr1L:104057499..104057523 | 21/25 | unknown | tropicalis 10.0 | Chr8:133468105..133468129 | 22/25 | Antisense | off-target | kirrel1 |
| Chr3:72258050..72258074 | 21/25 | unknown | |||||
| Publications | |||||||
| ???morpholino.displaySummary.papersFirst??? |
Polypyrimidine tract-binding protein is involved in vivo in repression of a composite internal/3' -terminal exon of the Xenopus alpha-tropomyosin Pre-mRNA., J Biol Chem 2004 |
||||||
| ???morpholino.displaySummary.papersRecent??? |
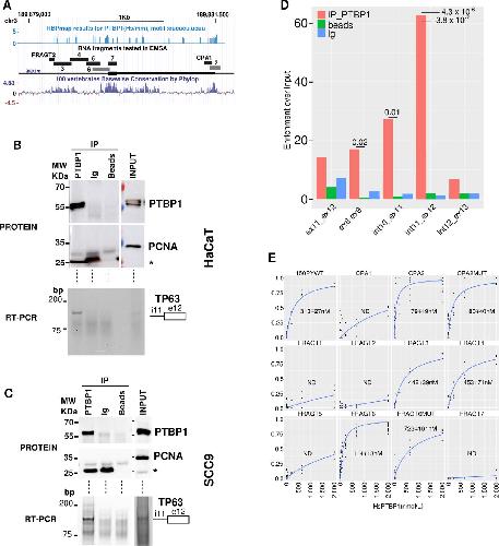
The Splicing Factor PTBP1 Represses TP63 γ Isoform Production in Squamous Cell Carcinoma., Cancer Res Commun 2022 |
||||||
| ???morpholino.displaySummary.papersAll??? | |||||||
