|
XB-MORPHOLINO-17250158
Morpholino Name:
prkcz MO1
Synonyms: PKCz
Target mRNA: prkcz
Morpholino Type: uncategorized morpholino
Sequence: 5' TTTTTGACCCCATCTTGCTTGGCAT 3'
Source: Gene Tools LLC
Synonyms: PKCz
Target mRNA: prkcz
Morpholino Type: uncategorized morpholino
Sequence: 5' TTTTTGACCCCATCTTGCTTGGCAT 3'
Source: Gene Tools LLC
| Target mRNA | tropicalis | laevis.L | laevis.S | ||||
| Identities | 25/25 | 24/25 | 25/25 | ||||
genome
MO
|
5' ATGCCAAGCAAGATGGGGTCAAAAA 3' ||||||||||||||||||||||||| 3' TACGGTTCGTTCTACCCCAGTTTTT 5' |
5' ATGCCAAGCAAAATGGGGTCAAAAA 3'
||||||||||| |||||||||||||
3' TACGGTTCGTTCTACCCCAGTTTTT 5' |
5' ATGCCAAGCAAGATGGGGTCAAAAA 3' ||||||||||||||||||||||||| 3' TACGGTTCGTTCTACCCCAGTTTTT 5' |
||||
| Genomic Alignments |
Position | Identity | Strand | Target | Target mRNA | ||
| laevis 10.1 | Chr7S:79965173..79965197 | 25/25 | Antisense | target | prkcz.S | ||
| Chr7L:95160007..95160031 | 24/25 | Antisense | target | prkcz.L | |||
| Chr3L:155461180..155461204 | 21/25 | Sense | off-target | dnah2.L | |||
| Chr9_10L:96229013..96229037 | 21/25 | Sense | off-target | rhbdf1.L | |||
| Chr5S:69532943..69532967 | 22/25 | unknown | |||||
| Chr4L:42888830..42888854 | 21/25 | unknown | tropicalis 10.0 | Chr7:91509522..91509546 | 25/25 | Antisense | target | prkcz |
| Publications | |||||||
| ???morpholino.displaySummary.papersFirst??? |
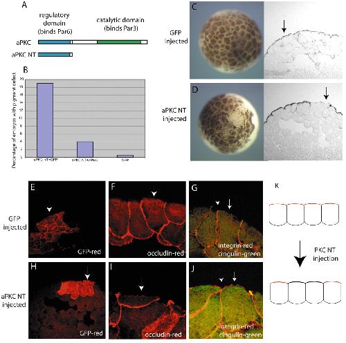
aPKC, Crumbs3 and Lgl2 control apicobasal polarity in early vertebrate development., Development 2005 |
||||||
| ???morpholino.displaySummary.papersRecent??? | |||||||
| ???morpholino.displaySummary.papersAll??? | |||||||
