|
XB-MORPHOLINO-17250070
Morpholino Name:
pax6 MO1
Synonyms: Pax6
Target mRNA: pax6
Morpholino Type: uncategorized morpholino
Sequence: 5' GCTGTGACTGTTCTGCATGTCGAG 3'
Source: Gene Tools LLC
Synonyms: Pax6
Target mRNA: pax6
Morpholino Type: uncategorized morpholino
Sequence: 5' GCTGTGACTGTTCTGCATGTCGAG 3'
Source: Gene Tools LLC
| Target mRNA | |||||||
| Identities | |||||||
genome
MO
|
|||||||
| Genomic Alignments |
Position | Identity | Strand | Target | Target mRNA | ||
| laevis 10.1 | Chr4L:66362726..66362749 | 20/24 | Antisense | off-target | c16orf87.L | ||
| Chr4L:66374727..66374750 | 20/24 | Antisense | off-target | LOC121403027 | |||
| Chr1S:150708245..150708268 | 21/24 | unknown | tropicalis 10.0 | Chr1:51549591..51549614 | 20/24 | Sense | off-target | marchf1 |
| Publications | |||||||
| ???morpholino.displaySummary.papersFirst??? |
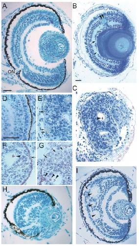
Retinal patterning by Pax6-dependent cell adhesion molecules., Dev Neurobiol 2010 |
||||||
| ???morpholino.displaySummary.papersRecent??? |
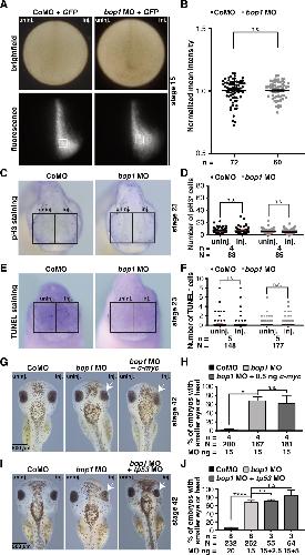
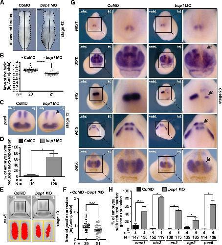
Functions of block of proliferation 1 during anterior development in Xenopus laevis., PLoS One 2022 |
||||||
| ???morpholino.displaySummary.papersAll??? | |||||||
