|
XB-MORPHOLINO-17250064
Morpholino Name:
pax2 MO2
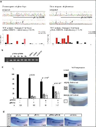
Synonyms: pax2-specific morpholino2
Target mRNA: pax2
Morpholino Type: translation blocking morpholino (ATG)
Sequence: 5' GGTCTGCCTTGCAGTGCATATCCAT 3'
Source: Gene Tools LLC
Synonyms: pax2-specific morpholino2
Target mRNA: pax2
Morpholino Type: translation blocking morpholino (ATG)
Sequence: 5' GGTCTGCCTTGCAGTGCATATCCAT 3'
Source: Gene Tools LLC
| Target mRNA | tropicalis | laevis.L | |||||
| Identities | 24/25 | 25/25 | |||||
genome
MO
|
5' ATGGATATGCACTGCAAGGCAGATC 3'
||||||||||||||||||||||| |
3' TACCTATACGTGACGTTCCGTCTGG 5' |
5' ATGGATATGCACTGCAAGGCAGACC 3' ||||||||||||||||||||||||| 3' TACCTATACGTGACGTTCCGTCTGG 5' |
|||||
| Genomic Alignments |
Position | Identity | Strand | Target | Target mRNA | ||
| laevis 10.1 | Chr7L:40853867..40853891 | 25/25 | Antisense | target | pax2.L | ||
| Chr7S:32158668..32158692 | 24/25 | Antisense | off-target | LOC108697493 | |||
| Chr9_10S:3135918..3135942 | 22/25 | Sense | off-target | LOC108702522 | |||
| Chr5S:64848634..64848658 | 21/25 | Sense | off-target | foxo3.S | |||
| Chr1S:96439702..96439726 | 21/25 | unknown | tropicalis 10.0 | Chr7:43096838..43096862 | 24/25 | Antisense | target | pax2 |
| Chr9:32621174..32621198 | 21/25 | unknown | |||||
| Publications | |||||||
| ???morpholino.displaySummary.papersFirst??? |
En2, Pax2/5 and Tcf-4 transcription factors cooperate in patterning the Xenopus brain., Dev Biol 2010 |
||||||
| ???morpholino.displaySummary.papersRecent??? |
Hnf1b renal expression directed by a distal enhancer responsive to Pax8., Sci Rep 2022 |
||||||
| ???morpholino.displaySummary.papersAll??? | |||||||
