|
XB-MORPHOLINO-17249954
Morpholino Name:
n4bp3 MO1
Synonyms: n4bp3 MO
Target mRNA: n4bp3
Morpholino Type: uncategorized morpholino
Sequence: 5' CAATCAGGCTGCTTACACTTCCCAT 3'
Source: Gene Tools LLC
Synonyms: n4bp3 MO
Target mRNA: n4bp3
Morpholino Type: uncategorized morpholino
Sequence: 5' CAATCAGGCTGCTTACACTTCCCAT 3'
Source: Gene Tools LLC
| Target mRNA | tropicalis | laevis.L | laevis.S | ||||
| Identities | 24/25 | 25/25 | 23/25 | ||||
genome
MO
|
5' ATGGGAAGTGTAAGCAGCCTAATTG 3'
|||||||||||||||||||| ||||
3' TACCCTTCACATTCGTCGGACTAAC 5' |
5' ATGGGAAGTGTAAGCAGCCTGATTG 3' ||||||||||||||||||||||||| 3' TACCCTTCACATTCGTCGGACTAAC 5' |
5' ATGGGAAATGTAAGCAGCCTGATGG 3' ||||||| ||||||||||||||| | 3' TACCCTTCACATTCGTCGGACTAAC 5' |
||||
| Genomic Alignments |
Position | Identity | Strand | Target | Target mRNA | ||
| laevis 10.1 | Chr3L:55104840..55104864 | 25/25 | Antisense | target | n4bp3.L | ||
| Chr3S:99293181..99293205 | 23/25 | Antisense | target | n4bp3.S | |||
| Chr9_10S:55377401..55377425 | 21/25 | Sense | off-target | thsd7b.S | |||
| Chr9_10L:123490252..123490276 | 21/25 | Sense | off-target | LOC108701700 | tropicalis 10.0 | Chr3:47790651..47790675 | 24/25 | Antisense | target | n4bp3 |
| Chr10:47440805..47440829 | 21/25 | Antisense | off-target | dnah9 | |||
| Chr3:7223439..7223463 | 21/25 | Sense | off-target | large1 | |||
| Publications | |||||||
| ???morpholino.displaySummary.papersFirst??? |
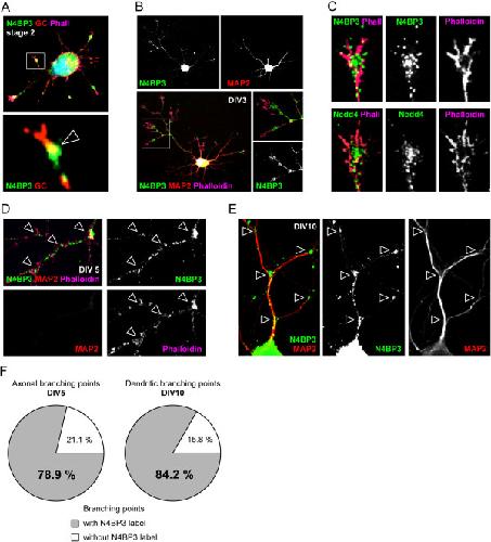
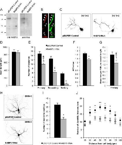
The Nedd4-binding protein 3 (N4BP3) is crucial for axonal and dendritic branching in developing neurons., Neural Dev 2013 |
||||||
| ???morpholino.displaySummary.papersRecent??? |
The Nedd4 binding protein 3 is required for anterior neural development in Xenopus laevis., Dev Biol 2017 |
||||||
| ???morpholino.displaySummary.papersAll??? | |||||||
