|
XB-MORPHOLINO-17249856
Morpholino Name:
ras-dva1 MO1
Synonyms: Ras-dva
Target mRNA: ras-dva1
Morpholino Type: uncategorized morpholino
Sequence: 5' GTGAGATTGCGCTTTCTTTTGTCTG 3'
Source: Gene Tools LLC
Synonyms: Ras-dva
Target mRNA: ras-dva1
Morpholino Type: uncategorized morpholino
Sequence: 5' GTGAGATTGCGCTTTCTTTTGTCTG 3'
Source: Gene Tools LLC
| Target mRNA | laevis.L | ||||||
| Identities | 25/25 | ||||||
genome
MO
|
5' CAGACAAAAGAAAGCGCAATCTCAC 3' ||||||||||||||||||||||||| 3' GTCTGTTTTCTTTCGCGTTAGAGTG 5' |
||||||
| Genomic Alignments |
Position | Identity | Strand | Target | Target mRNA | ||
| laevis 10.1 | Chr9_10L:115875314..115875338 | 25/25 | Antisense | target | ras-dva1.L | ||
| Chr7S:28581257..28581281 | 21/25 | Antisense | off-target | pik3ap1.S | |||
| Chr2L:78195693..78195717 | 21/25 | unknown | |||||
| Chr6L:96581597..96581621 | 21/25 | unknown | |||||
| Publications | |||||||
| ???morpholino.displaySummary.papersFirst??? |
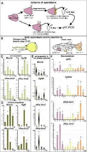
Ras-dva, a member of novel family of small GTPases, is required for the anterior ectoderm patterning in the Xenopus laevis embryo., Development 2006 |
||||||
| ???morpholino.displaySummary.papersRecent??? |
Ras-dva small GTPases lost during evolution of amniotes regulate regeneration in anamniotes., Sci Rep 2018 |
||||||
| ???morpholino.displaySummary.papersAll??? | |||||||
