|
XB-MORPHOLINO-17249787
Morpholino Name:
itgb1 MO2
Synonyms: beta1-integrin
Target mRNA: itgb1
Morpholino Type: uncategorized morpholino
Sequence: 5' GTGAATACTGGATAATGGGCCATCT 3'
Source: Gene Tools LLC
Synonyms: beta1-integrin
Target mRNA: itgb1
Morpholino Type: uncategorized morpholino
Sequence: 5' GTGAATACTGGATAATGGGCCATCT 3'
Source: Gene Tools LLC
| Target mRNA | laevis.L | laevis.S | |||||
| Identities | 25/25 | 24/25 | |||||
genome
MO
|
5' AGATGGCCCATTATCCAGTATTCAC 3' ||||||||||||||||||||||||| 3' TCTACCGGGTAATAGGTCATAAGTG 5' |
5' AGATGGCCCGTTATCCAGTATTCAC 3'
||||||||| |||||||||||||||
3' TCTACCGGGTAATAGGTCATAAGTG 5' |
|||||
| Genomic Alignments |
Position | Identity | Strand | Target | Target mRNA | ||
| laevis 10.1 | Chr6L:21878336..21878360 | 25/25 | Antisense | target | itgb1.L | ||
| Chr6S:16348871..16348895 | 24/25 | Antisense | target | itgb1.S | |||
| Chr7S:93991973..93991997 | 21/25 | Sense | off-target | grik5.S | |||
| Chr5S:103758117..103758141 | 22/25 | unknown | |||||
| Chr2S:123501746..123501770 | 21/25 | unknown | |||||
| Chr7S:6426193..6426217 | 21/25 | unknown | |||||
| Chr8L:112187541..112187565 | 21/25 | unknown | |||||
| Chr1S:51486509..51486533 | 21/25 | unknown | |||||
| Chr2L:106348487..106348511 | 21/25 | unknown | tropicalis 10.0 | Chr1:33990487..33990511 | 21/25 | Antisense | off-target | pcdh7 |
| Chr9:11329603..11329627 | 22/25 | unknown | |||||
| Chr9:79787371..79787395 | 21/25 | unknown | |||||
| Chr6:57715513..57715537 | 21/25 | unknown | |||||
| Publications | |||||||
| ???morpholino.displaySummary.papersFirst??? |
Asymmetric endocytosis and remodeling of beta1-integrin adhesions during growth cone chemorepulsion by MAG., Nat Neurosci 2010 |
||||||
| ???morpholino.displaySummary.papersRecent??? |
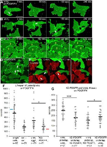
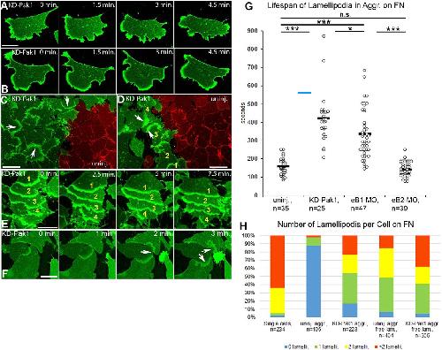
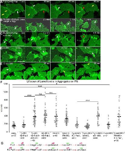
PDGF-A suppresses contact inhibition during directional collective cell migration., Development 2018 |
||||||
| ???morpholino.displaySummary.papersAll??? | |||||||
