|
XB-MORPHOLINO-17249674
Morpholino Name:
hes1 MO1
Synonyms: hairy1 target protector morpholino, hairy MIR9 target protector
Target mRNA: hes1
Morpholino Type: uncategorized morpholino
Sequence: 5' AAGAGCATTCCATGTCTTTGGCATC 3'
Source: Gene Tools LLC
Synonyms: hairy1 target protector morpholino, hairy MIR9 target protector
Target mRNA: hes1
Morpholino Type: uncategorized morpholino
Sequence: 5' AAGAGCATTCCATGTCTTTGGCATC 3'
Source: Gene Tools LLC
| Target mRNA | tropicalis | laevis.L | laevis.S | ||||
| Identities | 25/25 | 25/25 | 24/25 | ||||
genome
MO
|
5' GATGCCAAAGACATGGAATGCTCTT 3' ||||||||||||||||||||||||| 3' CTACGGTTTCTGTACCTTACGAGAA 5' |
5' GATGCCAAAGACATGGAATGCTCTT 3' ||||||||||||||||||||||||| 3' CTACGGTTTCTGTACCTTACGAGAA 5' |
5' TATGCCAAAGACATGGAATGCTCTT 3'
||||||||||||||||||||||||
3' CTACGGTTTCTGTACCTTACGAGAA 5' |
||||
| Genomic Alignments |
Position | Identity | Strand | Target | Target mRNA | ||
| laevis 10.1 | Chr5L:113862565..113862589 | 25/25 | Antisense | target | hes1.L | ||
| Chr5S:93348637..93348661 | 24/25 | Antisense | target | hes1.S | |||
| Chr6S:83730586..83730610 | 22/25 | Antisense | off-target | ctdp1.S | |||
| Chr6L:102952220..102952244 | 21/25 | Antisense | off-target | ctdp1.L | tropicalis 10.0 | Chr5:106987526..106987550 | 25/25 | Antisense | target | hes1 |
| Chr7:22972311..22972335 | 21/25 | unknown | |||||
| Publications | |||||||
| ???morpholino.displaySummary.papersFirst??? |
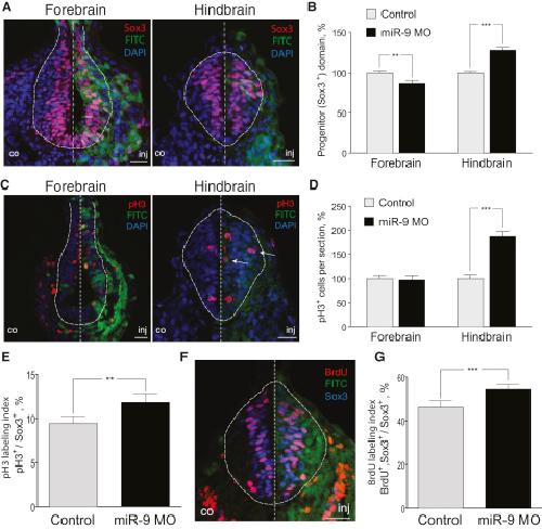
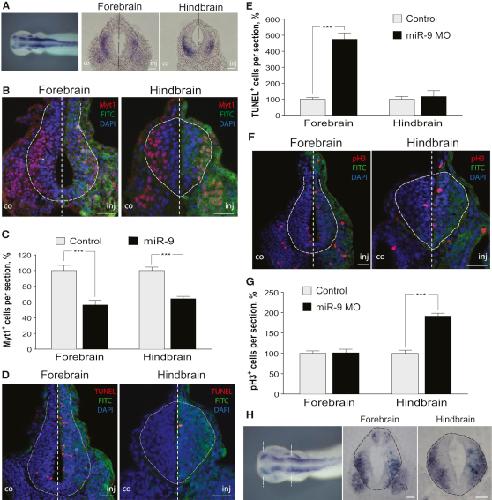
MicroRNA-9 reveals regional diversity of neural progenitors along the anterior-posterior axis., Dev Cell 2011 |
||||||
| ???morpholino.displaySummary.papersRecent??? | |||||||
| ???morpholino.displaySummary.papersAll??? | |||||||
