Click here to close Hello! We notice that you are using Internet Explorer, which is not supported by Xenbase and may cause the site to display incorrectly. We suggest using a current version of Chrome, FireFox, or Safari.

XB-MORPHOLINO-17249635

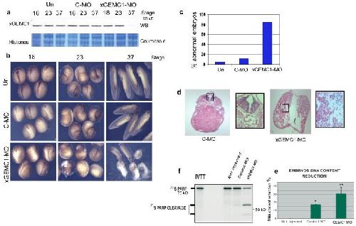
Morpholino Name: gmnc MO1
Synonyms: xGEMC1.1
Target mRNA: gmnc

Morpholino Type: uncategorized morpholino
Sequence: 5' CTTGGCAAGTTAGAATAGTGTTCAT 3'

Source: Gene Tools LLC


Target mRNA laevis.L laevis.S
Identities 22/25 23/25
genome
MO
5' CAGAACACTATTCTGACTTGCCAAG 3'
     |||||||||||| ||||||||||
3' TACTTGTGATAAGATTGAACGGTTC 5'
5' CAGAACACTATTCTAACTTGCCAAG 3'
     |||||||||||||||||||||||
3' TACTTGTGATAAGATTGAACGGTTC 5'
    
Genomic Alignments Position Identity Strand Target Target mRNA
laevis 10.1 Chr5S:88732338..88732362 23/25 Antisense target gmnc.S
Chr5L:111415040..111415064 22/25 Antisense target gmnc.L
Chr2S:70945593..70945617 21/25 unknown
tropicalis 10.0 Chr7:80256650..80256674 21/25 Sense off-target mcam
Chr8:67520018..67520042 21/25 Antisense off-target mbnl3
Chr1:21873144..21873168 21/25 unknown
Publications
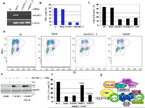
???morpholino.displaySummary.papersFirst??? GEMC1 is a TopBP1-interacting protein required for chromosomal DNA replication., Nat Cell Biol 2010     
???morpholino.displaySummary.papersRecent???
???morpholino.displaySummary.papersAll???