|
XB-MORPHOLINO-17249232
Morpholino Name:
capn2 MO1
Synonyms: calpain2 MO
Target mRNA: capn2
Morpholino Type: uncategorized morpholino
Sequence: 5' GTCTGTCGGCGACCCCGCTCATGTC 3'
Source: Gene Tools LLC
Synonyms: calpain2 MO
Target mRNA: capn2
Morpholino Type: uncategorized morpholino
Sequence: 5' GTCTGTCGGCGACCCCGCTCATGTC 3'
Source: Gene Tools LLC
| Target mRNA | laevis.L | laevis.S | |||||
| Identities | 25/25 | 23/25 | |||||
genome
MO
|
5' GACATGAGCGGGGTCGCCGACAGAC 3' ||||||||||||||||||||||||| 3' CTGTACTCGCCCCAGCGGCTGTCTG 5' |
5' AACATGAGTGGGGTCGCCGACAGAC 3' ||||||| |||||||||||||||| 3' CTGTACTCGCCCCAGCGGCTGTCTG 5' |
|||||
| Genomic Alignments |
Position | Identity | Strand | Target | Target mRNA | ||
| laevis 10.1 | Chr5L:17055983..17056007 | 25/25 | Antisense | target | capn2.L | ||
| Chr5S:12861523..12861547 | 23/25 | Antisense | target | capn2.S | |||
| Publications | |||||||
| ???morpholino.displaySummary.papersFirst??? |
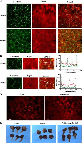
Calpain2 protease: A new member of the Wnt/Ca(2+) pathway modulating convergent extension movements in Xenopus., Dev Biol 2013 |
||||||
| ???morpholino.displaySummary.papersRecent??? |
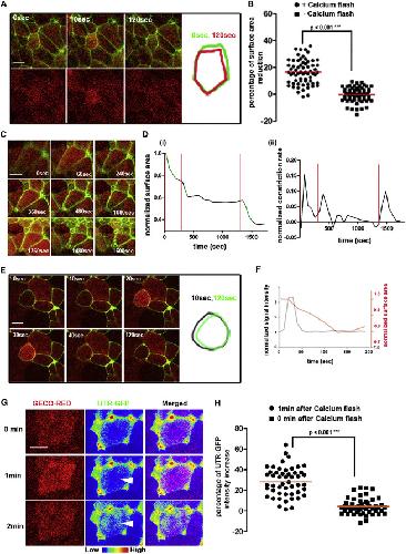
Cell-Autonomous Ca(2+) Flashes Elicit Pulsed Contractions of an Apical Actin Network to Drive Apical Constriction during Neural Tube Closure., Cell Rep 2015 |
||||||
| ???morpholino.displaySummary.papersAll??? | |||||||
