|
XB-MORPHOLINO-17249129
Morpholino Name:
agr2 MO1
Synonyms: agr2 MO, Xagr2A/B
Target mRNA: agr2
Morpholino Type: translation blocking morpholino (E1-I1)
Sequence: 5' CAGTGCTTTACTCCAGAGGCAGGAG 3'
Source: Gene Tools LLC
Synonyms: agr2 MO, Xagr2A/B
Target mRNA: agr2
Morpholino Type: translation blocking morpholino (E1-I1)
Sequence: 5' CAGTGCTTTACTCCAGAGGCAGGAG 3'
Source: Gene Tools LLC
| Target mRNA | laevis.S | ||||||
| Identities | 21/25 | ||||||
genome
MO
|
5' CTCCTGCCTCTGGAGTAAAGGTGAG 3'
|||||||||||||||||||| |
3' GAGGACGGAGACCTCATTTCGTGAC 5' |
||||||
| Genomic Alignments |
Position | Identity | Strand | Target | Target mRNA | ||
| laevis 10.1 | Chr6S:30069396..30069420 | 21/25 | Antisense | target | agr2.S | ||
| Chr2L:42399065..42399089 | 21/25 | Sense | off-target | eln1.L | |||
| Publications | |||||||
| ???morpholino.displaySummary.papersFirst??? |
Ras-dva1 small GTPase regulates telencephalon development in Xenopus laevis embryos by controlling Fgf8 and Agr signaling at the anterior border of the neural plate., Biol Open 2014 |
||||||
| ???morpholino.displaySummary.papersRecent??? |
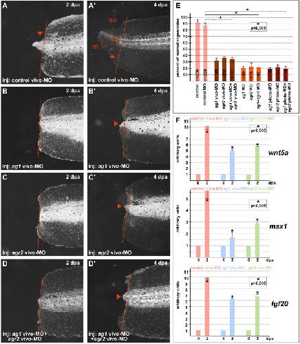
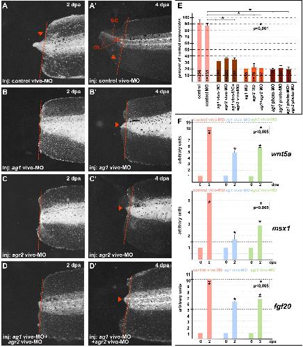
The Secreted Protein Disulfide Isomerase Ag1 Lost by Ancestors of Poorly Regenerating Vertebrates Is Required for Xenopus laevis Tail Regeneration., Front Cell Dev Biol 2021 |
||||||
| ???morpholino.displaySummary.papersAll??? | |||||||
