|
XB-ANTIBODY-29209391
|
Antibody Name:
Rom1 Ab3
Common Name: anti-X. laevis rom1.S RRID: Synonyms:
Source: |
|
| Antibody | |
| Clone Number | |
| Purification | unknown how antibody is supplied |
| Isotype | isotype unknown |
| Host Organism | rabbit |
| Xenopus Reactivity | X. laevis |
| Non-Xenopus Reactivity | |
| Description: | Custom Abmade by Yenzym LLC for Moritz Lab. |
| Immunogen | |
| Name | rom1.S |
| Type | polypeptide |
| Post Translational Modifications | None |
| Source Organism | frog |
| Description | |
| Sequence |
|
| Reported Usage | |
| immunohistochemistry | |
| Publications | |
| ???displayAntibody.papersFirst??? |
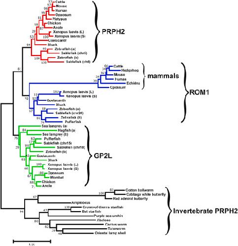
Identification and cellular localization in Xenopus laevis photoreceptors of three Peripherin-2 family members, Prph2, Rom1 and Gp2l, which arose from gene duplication events in the common ancestors of jawed vertebrates., Exp Eye Res 2023 |
| ???displayAntibody.papersRecent??? | |
| ???displayAntibody.papersAll??? | |
