|
XB-ANTIBODY-29209122
|
Antibody Name:
DONSON Ab3
Common Name: anti-DONSON RRID: Synonyms:
Source: |
|
| Antibody | |
| Clone Number | |
| Purification | Affinity Purification |
| Isotype | isotype unknown |
| Host Organism | sheep |
| Xenopus Reactivity | X. laevis |
| Non-Xenopus Reactivity | |
| Description: | Generated in Gambus's Lab (2023) |
| Immunogen | |
| Name | |
| Type | polypeptide |
| Post Translational Modifications | None |
| Source Organism | frog |
| Description | |
| Sequence | |
| Reported Usage | |
| Publications | |
| ???displayAntibody.papersFirst??? |
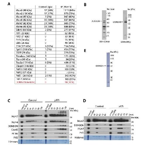
DONSON facilitates Cdc45 and GINS chromatin association and is essential for DNA replication initiation., Nucleic Acids Res 2023 |
| ???displayAntibody.papersRecent??? |
The structural mechanism of dimeric DONSON in replicative helicase activation., Mol Cell 2023 |
| ???displayAntibody.papersAll??? | |
