|
XB-ANTIBODY-25900377
|
Antibody Name:
H3C1 Ab11
Common Name: Anti-Histone H3 RRID: AB_304763 Synonyms: Ab5176
Source: Abcam |
|
| Antibody | |
| Clone Number | |
| Purification | |
| Isotype | IgG |
| Host Organism | rabbit |
| Xenopus Reactivity | X. tropicalis, X. laevis |
| Non-Xenopus Reactivity | human |
| Description: | This antibody is specific for phosho S10 of histone H3. |
| Immunogen | |
| Name | |
| Type | synthetic sequence |
| Post Translational Modifications | None |
| Source Organism | rabbit |
| Description | |
| Sequence | |
| Reported Usage | |
| western blot | |
| Publications | |
| ???displayAntibody.papersFirst??? |
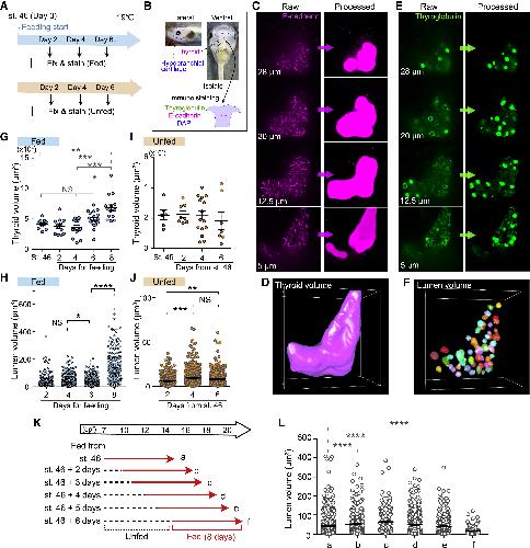
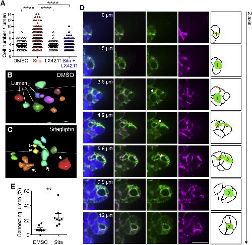
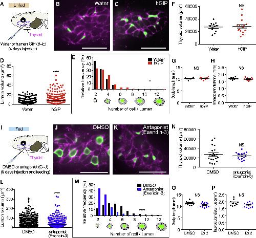
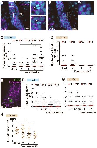
Nutritional control of thyroid morphogenesis through gastrointestinal hormones., Curr Biol 2022 |
| ???displayAntibody.papersRecent??? |
Mebendazole preferentially inhibits cilia formation and exerts anticancer activity by synergistically augmenting DNA damage., Biomed Pharmacother 2024 |
| ???displayAntibody.papersAll??? | |
